找回密码
 立即注册

QQ登录

只需一步,快速开始

搜索

关于升压提高音量的电路

查看数: 914 | 评论数: 5 | 收藏 0
关灯 | 提示:支持键盘翻页<-左 右->
    组图打开中,请稍候......
发布时间: 2025-9-19 15:45

正文摘要:

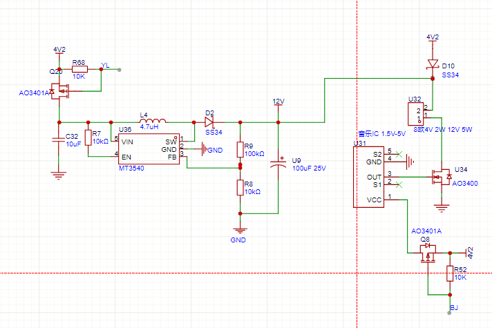
通过MOS控制升压,提高喇叭电压,电路电路这样设计,有什么问题吗

回复

ID:1137639 发表于 2025-10-2 20:09
交流电压(强电)的检测方法有多种,常见的包括使用电压互感器、光耦、互感线圈等,每种方法都有其特点和适用场景,以下是一些实现方式及相关采样电路介绍: - **电压互感器法**:电压互感器是一种常用的交流电压检测元件,如ZMPT101B电压互感器。在相关采样电路中,交流电压输入后,通过一个电阻将电压转换为电流,如10V交流电压通过10kΩ电阻,得到1mA交流电流,该电流通过互感器感应到另一个电阻上,产生一个较小的电压,如在30Ω的电阻上感应得到30mV的电压,再通过运算放大器进行电压放大等处理,以便后续测量。 - **光耦隔离法**:可采用线性光耦实现交流电压检测,以HCNR201为例,它由一个发光二极管和两个光敏二极管构成。输入信号经过电压-电流转化,电压的变化体现在发光二极管的电流上,光敏二极管的电流与发光二极管电流成线性关系。在采样电路中,先通过分压电阻将交流电压转换为适合光耦输入的弱电信号,然后利用光耦的隔离特性,将强电侧和弱电侧隔离,光耦输出的信号再经过后续电路处理,如通过运放进行放大等。 - **互感线圈法**:互感线圈可以将一次侧的交流高压感应到二次侧,得到一个较小的电压信号。在采样电路中,互感线圈的一次侧连接到交流电压输入端,二次侧连接到后续的信号处理电路,如通过电阻将二次侧的感应电压转换为适合测量的电流或电压信号,再进行放大、滤波等处理。 - **电阻分压法**:使用电阻分压网络,如将一个1MΩ的电阻和一个10kΩ的电阻串联,将交流高压如220V降至ADC输入范围0-3.3V左右。为了防止过压,可并联双向TVS二极管。这种方法简单直接,但需要选择高精度、高耐压的电阻,并且要考虑电阻的功率消耗。  此外,还有一些其他的检测方法,如采用真有效值转换电路(TRMS)配合A/D转换模块实现实时测量,这种方法适用于工频电压基础参数获取。或者使用电能测量模块,如IM1281B电能模块,它可以集成多种功能,实现对交流电压等参数的测量。
ID:879809 发表于 2025-9-29 17:15
GlenXu 发表于 2025-9-23 09:02
建议U9上并联一个0.1的高频电容。
否则开关电源的工作噪声会“飞”到输出。
同时为了保证低音,U9增加到3 ...

他都用上单管MOSFET开关来驱动了,开关电源那点儿噪音连个p都算不上。
ID:879348 发表于 2025-9-23 13:49
有专用的集成boost的功放,应该比你分开做合理
ID:469589 发表于 2025-9-23 09:02
建议U9上并联一个0.1的高频电容。
否则开关电源的工作噪声会“飞”到输出。
同时为了保证低音,U9增加到330以上。
ID:879809 发表于 2025-9-22 14:40
如果你不在乎音质,那么这个电路没问题。

小黑屋|51黑电子论坛 |51黑电子论坛6群 QQ 管理员QQ:125739409;技术交流QQ群281945664

Powered by 单片机教程网

快速回复 返回顶部 返回列表