找回密码
 立即注册

QQ登录

只需一步,快速开始

搜索

电路分析

查看数: 772 | 评论数: 5 | 收藏 0
关灯 | 提示:支持键盘翻页<-左 右->
    组图打开中,请稍候......
发布时间: 2025-9-22 14:06

正文摘要:

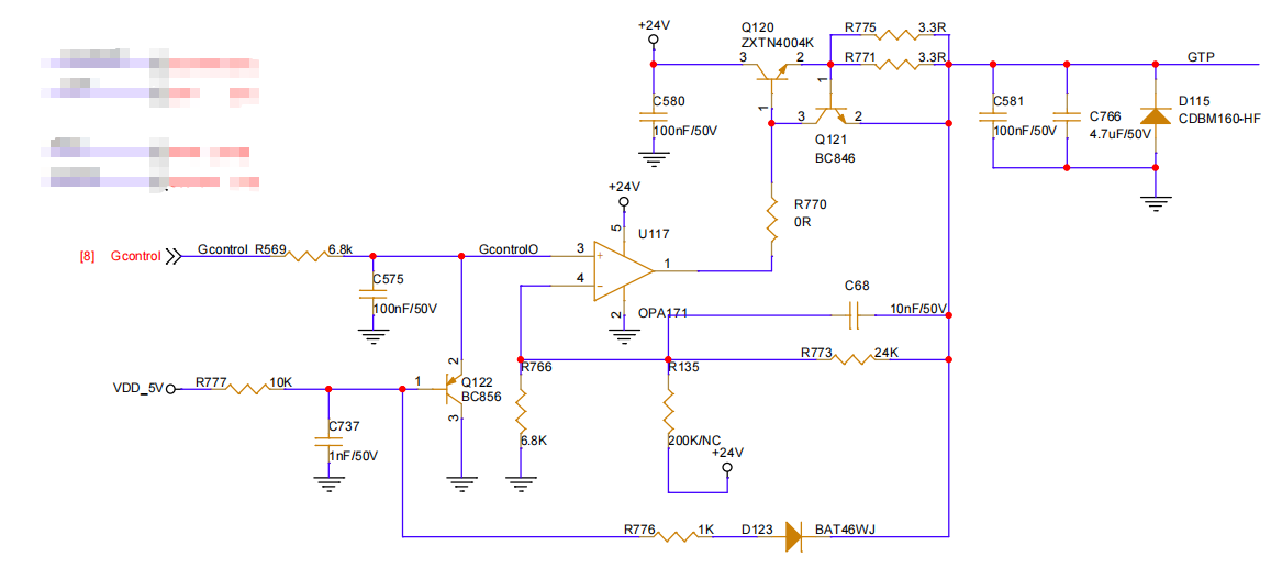
想咨询下(1)2个三极管组成的电路的作用是什么,是恒流还是过流保护?;(2)运放芯片是用作比较器功能还是用于放大?(3)整体电路的实现原理 放大倍数的及反馈路径

回复

ID:879809 发表于 2025-9-28 11:15
yyrcysc 发表于 2025-9-23 09:36
你好,感谢的您的解答,还有以下几点疑惑:
(1)放大路径是否是从U117的1脚-到Q120的1-Q120的2- R775&7 ...

射随器不改变相位。
ID:519339 发表于 2025-9-23 09:39
aidianzi 发表于 2025-9-22 17:12
1、Q120扩流,Q121限流,Q122导通可快速姜设置电压拉到0V;2、运放的作用是PI控制器;3、Q121未导通时候看R ...

你好,感谢的您的解答,还有以下几点疑惑:
(1)放大路径是否是从U117的1脚-到Q120的1-Q120的2- R775&771-到R773-到R766,
        属于同相比例放大,根据计算公式是否为V= 1+(24K+1.65)/6.8K=4.5倍 所以输出约是5*4.5=22.5V
        是否有误?
(2)Q120的3脚接+24V 是否会对GTP的输出有影响?因为正常工作Q120应该是导通的;
(3)有VDD_5V的供电,它在电路中起到什么作用?运放工作时由于D123的存在应该是不导通的 ,运放不导通时,不是会和电阻R766和R773形成分压的回路,影响GTP的输出
ID:519339 发表于 2025-9-23 09:36
rundstedt 发表于 2025-9-22 16:09
1)Q120是射随器,给U117输出扩流用的。Q121在正常工作时没用,当R771//R775两端电压超过0.7V也就是过流的 ...

你好,感谢的您的解答,还有以下几点疑惑:
(1)放大路径是否是从U117的1脚-到Q120的1-Q120的2- R775&771-到R773-到R766,
        属于同相比例放大,根据计算公式是否为V= 1+(24K+1.65)/6.8K=4.5倍 所以输出约是5*4.5=22.5V
        是否有误?
(2)Q120的3脚接+24V 是否会对GTP的输出有影响?因为正常工作Q120应该是导通的;
(3)有VDD_5V的供电,它在电路中起到什么作用?运放工作时由于D123的存在应该是不导通的 ,运放不导通时,不是会和电阻R766和R773形成分压的回路,影响GTP的输出
ID:41656 发表于 2025-9-22 17:12
1、Q120扩流,Q121限流,Q122导通可快速姜设置电压拉到0V;2、运放的作用是PI控制器;3、Q121未导通时候看R773与R766,对应同相比例放大电路就行了,R135接+24V是避免运放输入信号在共模电压内

评分

参与人数 1黑币 +15 收起 理由
yyrcysc + 15 很给力!

查看全部评分

ID:879809 发表于 2025-9-22 16:09
1)Q120是射随器,给U117输出扩流用的。Q121在正常工作时没用,当R771//R775两端电压超过0.7V也就是过流的时候导通,把Q120b极电流拉下来。
2)Q120是射随器,输入输出是同相的,插入运放反馈环路不会改变运放的+-级,你看输出到输入的相位关系来分析是比较器还是放大器吧。

评分

参与人数 1黑币 +15 收起 理由
yyrcysc + 15 很给力!

查看全部评分

小黑屋|51黑电子论坛 |51黑电子论坛6群 QQ 管理员QQ:125739409;技术交流QQ群281945664

Powered by 单片机教程网

快速回复 返回顶部 返回列表