找回密码
 立即注册

QQ登录

只需一步,快速开始

搜索

求助,DCDC的实际型号

查看数: 759 | 评论数: 2 | 收藏 0
关灯 | 提示:支持键盘翻页<-左 右->
    组图打开中,请稍候......
发布时间: 2025-10-14 16:59

正文摘要:

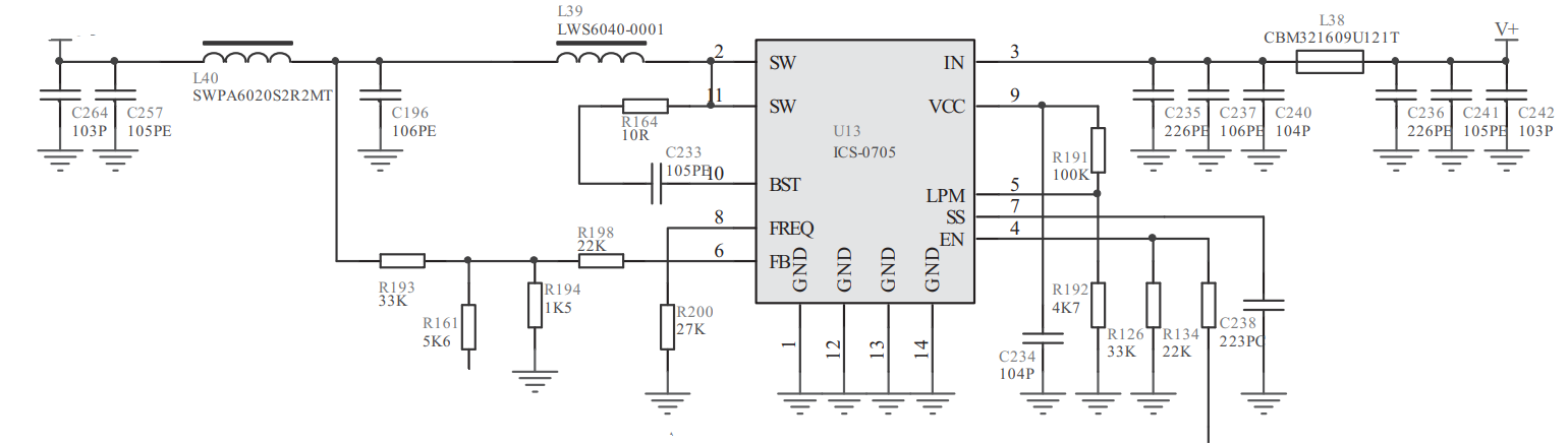
这个电路是DCDC,这个IC是什么型号? 有没有网友有相关的信息?提示一下,万分感谢!

回复

ID:69038 发表于 2025-10-14 20:31


这都被你发现了,你真厉害!
ID:1161299 发表于 2025-10-14 18:04
IC是芯片

小黑屋|51黑电子论坛 |51黑电子论坛6群 QQ 管理员QQ:125739409;技术交流QQ群281945664

Powered by 单片机教程网

快速回复 返回顶部 返回列表