找回密码
 立即注册

QQ登录

只需一步,快速开始

搜索

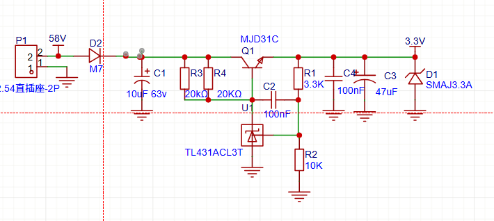
直流58V降3.3V的线性稳压电路,有没有错误

查看数: 908 | 评论数: 13 | 收藏 0
关灯 | 提示:支持键盘翻页<-左 右->
    组图打开中,请稍候......
发布时间: 2025-11-20 16:48

正文摘要:

负载电流最高50MA.

回复

ID:879809 发表于 2025-11-21 13:33
man1234567 发表于 2025-11-21 09:58
不用沙发,脚趾头想超过1756%的压差都不敢这么做。

你还是没看懂,431不到40V就击穿了。
ID:876947 发表于 2025-11-21 11:09
为什么要这么做?违反常理呀!
ID:584814 发表于 2025-11-21 09:58
Hephaestus 发表于 2025-11-21 00:49
沙发已经指出致命错误了。

不用沙发,脚趾头想超过1756%的压差都不敢这么做。
ID:1159343 发表于 2025-11-21 08:03
计算好 最大电流,前面再加一两级串阻降压,还能在合适的位置加电容组成RC滤波。
ID:883242 发表于 2025-11-21 00:49
man1234567 发表于 2025-11-20 18:05
没有错误,加个电阻可直接上220V交流,注意防火就好。

沙发已经指出致命错误了。
ID:73812 发表于 2025-11-20 20:00
常识性的,临时能用。
ID:460466 发表于 2025-11-20 19:24
Q1损耗太大了!(可以先电阻降压),这样效率很低。
ID:491875 发表于 2025-11-20 18:07
50ma如果不考虑功耗,可以用几只电阻串联稳压管稳压电容储能获得,用不着这么复杂!但这么大的压差最好还是使用DC-DC或者DC-DC将电压先降到8V左右再线性稳压
ID:879809 发表于 2025-11-20 18:06
zhuls 发表于 2025-11-20 17:37
为什么不用DCDC来做降压,怕干扰?成本高?
50ma时你这个Q1管有近3W的耗散,会影响整机的温升吗?
如果不 ...

3W有足够的散热片问题不大。
ID:584814 发表于 2025-11-20 18:05
没有错误,加个电阻可直接上220V交流,注意防火就好。
ID:69038 发表于 2025-11-20 17:37
为什么不用DCDC来做降压,怕干扰?成本高?
50ma时你这个Q1管有近3W的耗散,会影响整机的温升吗?
如果不会的话,不如直接用VPS6002,一个就可以了,不必这么复杂。
电路在保有性能功能的前提下,能简单就简单,
多个香炉多个鬼,多点器件多故障。
ID:879809 发表于 2025-11-20 17:11
431被击穿了。

小黑屋|51黑电子论坛 |51黑电子论坛6群 QQ 管理员QQ:125739409;技术交流QQ群281945664

Powered by 单片机教程网

快速回复 返回顶部 返回列表