找回密码
 立即注册

QQ登录

只需一步,快速开始

搜索

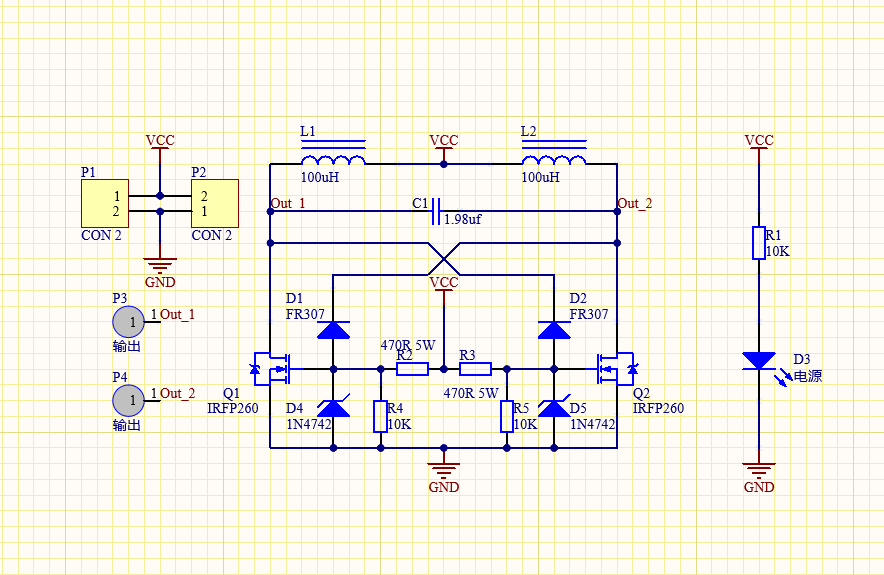
高频感应加热 电路原理图PCB文件分享

查看数: 1641 | 评论数: 2 | 收藏 3
关灯 | 提示:支持键盘翻页<-左 右->
    组图打开中,请稍候......
发布时间: 2025-12-12 17:41

正文摘要:

高频感应加热分享给大家

回复

ID:299780 发表于 2026-2-15 22:19
谢谢谢谢老师分享!
ID:1155454 发表于 2025-12-13 08:24
请问楼主,这个电路工作的频率是多少?能输出多大的功率?适应多大的线圈,匝数,线径?

小黑屋|51黑电子论坛 |51黑电子论坛6群 QQ 管理员QQ:125739409;技术交流QQ群281945664

Powered by 单片机教程网

快速回复 返回顶部 返回列表