找回密码
 立即注册

QQ登录

只需一步,快速开始

搜索

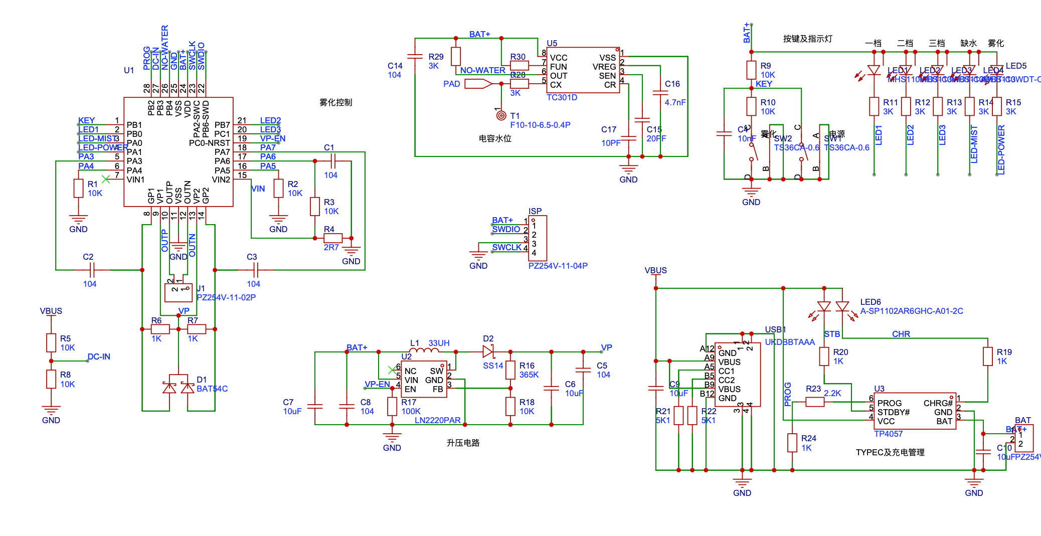
微网雾化器驱动电路原理图-自动扫频追频+检水

查看数: 1370 | 评论数: 7 | 收藏 4
关灯 | 提示:支持键盘翻页<-左 右->
    组图打开中,请稍候......
发布时间: 2025-12-24 21:48

正文摘要:

分享一个最新的便携微孔雾化装置的原理图,主要功能为驱动微孔雾化,兼具外围的升压和检水。 特点:整体硬件成本低,具备自动扫频追频以及自动检水功能,按键和指示灯设计方便简洁 主要逻辑功能需求   ...

回复

ID:1167487 发表于 2026-2-16 12:02
感谢楼主分享,学习一下。
ID:373684 发表于 2026-1-21 00:37
祝楼主做的产品大卖
ID:325646 发表于 2026-1-13 08:50
ID:250294 发表于 2026-1-12 20:09
感谢分享,学习一下。
ID:1166391 发表于 2026-1-6 11:36
ID:1144390 发表于 2025-12-27 12:08
j1ason 发表于 2025-12-25 17:56
感谢LZ分享,刚好学习一下。MARKING

ID:466997 发表于 2025-12-25 17:56
感谢LZ分享,刚好学习一下。MARKING

小黑屋|51黑电子论坛 |51黑电子论坛6群 QQ 管理员QQ:125739409;技术交流QQ群281945664

Powered by 单片机教程网

快速回复 返回顶部 返回列表