找回密码
 立即注册

QQ登录

只需一步,快速开始

搜索

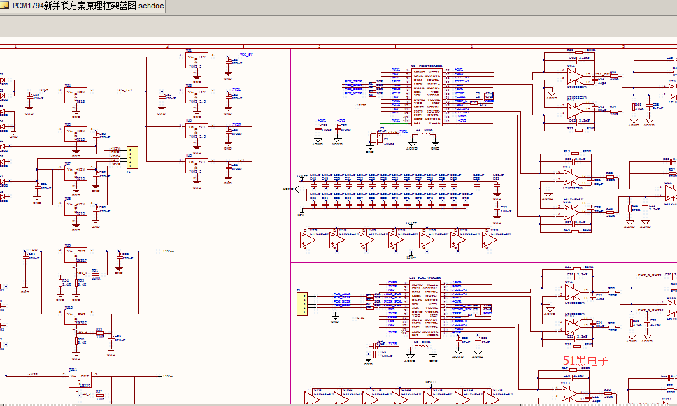
PCM1794双并联130db 电路原理图PCB文件

查看数: 1154 | 评论数: 7 | 收藏 2
关灯 | 提示:支持键盘翻页<-左 右->
    组图打开中,请稍候......
发布时间: 2026-1-3 10:47

正文摘要:

空闲时间开发的,已打样。

回复

ID:468878 发表于 2026-2-27 16:54

立创一枚36.5元,还能忍受
ID:276675 发表于 2026-1-11 11:54
xiaonihao444 发表于 2026-1-8 08:25
LT1028好像不好买啊,有比较靠谱的卖家推荐吗

立创 有,  但
ID:457777 发表于 2026-1-8 08:25
azhitfn 发表于 2026-1-5 21:45
我全部是采用LT1028  成本有点高,想玩有人考虑一下

LT1028好像不好买啊,有比较靠谱的卖家推荐吗
ID:582276 发表于 2026-1-6 00:16
参考一下电路封装
ID:674383 发表于 2026-1-5 21:45
rsx9583 发表于 2026-1-4 11:25
PCM1794指标已经很牛了,搞双并好奢侈啊。我们这种木耳朵,用十几年前的PCM1702都觉得很好很好了[em0 ...

我全部是采用LT1028  成本有点高,想玩有人考虑一下
ID:1142711 发表于 2026-1-5 08:15
PCM63MK 。。
ID:468878 发表于 2026-1-4 11:25
PCM1794指标已经很牛了,搞双并好奢侈啊。我们这种木耳朵,用十几年前的PCM1702都觉得很好很好了

小黑屋|51黑电子论坛 |51黑电子论坛6群 QQ 管理员QQ:125739409;技术交流QQ群281945664

Powered by 单片机教程网

快速回复 返回顶部 返回列表