找回密码
 立即注册

QQ登录

只需一步,快速开始

搜索

关于CH340N做Modbus串口通信的问题

查看数: 726 | 评论数: 3 | 收藏 0
关灯 | 提示:支持键盘翻页<-左 右->
    组图打开中,请稍候......
发布时间: 2026-1-4 15:21

正文摘要:

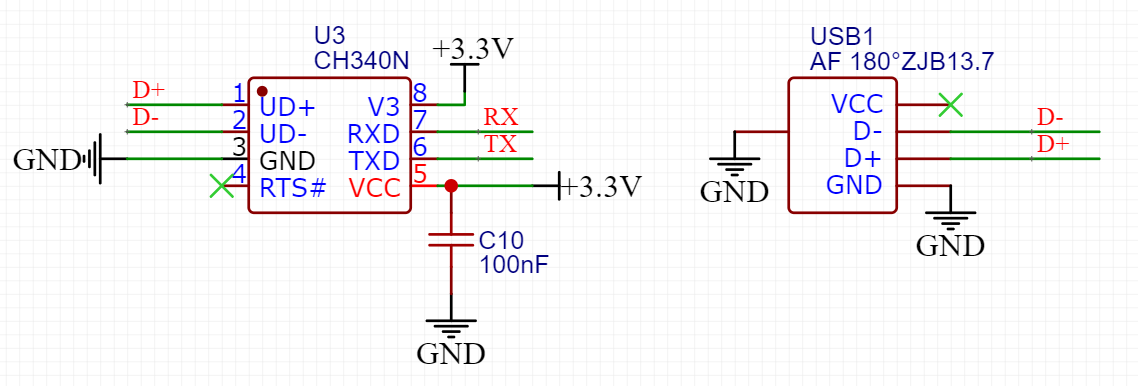
想用ch340n转usb做串口通信用,目前的问题是pc设备管理器也可以识别到ch340串口,但是使用modbus做串口通信时没有反应,ch340n的电路如上,没有用usb5v供电,用的是和单片机相同的内部3.3v供电,大佬可以看一 ...

回复

ID:1166288 发表于 2026-1-5 09:21
hhdsdy 发表于 2026-1-4 20:51
检查一下RX和TX是否交叉连接;短接RX和TX,用串口调试助手发送数据,看能否接收到数据,可以的话说明串口电 ...

我傻了,还真是RX和TX没有交叉接,电路是没问题的,交叉之后通信是通的了
ID:685462 发表于 2026-1-5 06:30
测试用的这个,与单片机通讯收发可以。8脚(V3)官方文档是连0.1uf,然后接地。可以飞线测试一下。
ID:88256 发表于 2026-1-4 20:51
检查一下RX和TX是否交叉连接;短接RX和TX,用串口调试助手发送数据,看能否接收到数据,可以的话说明串口电路没有问题。

小黑屋|51黑电子论坛 |51黑电子论坛6群 QQ 管理员QQ:125739409;技术交流QQ群281945664

Powered by 单片机教程网

快速回复 返回顶部 返回列表