找回密码
 立即注册

QQ登录

只需一步,快速开始

搜索

STC8H8K64U单片机复位时IO口的电平求助

查看数: 941 | 评论数: 9 | 收藏 0
关灯 | 提示:支持键盘翻页<-左 右->
    组图打开中,请稍候......
发布时间: 2026-1-13 17:25

正文摘要:

端口已经配置为准双向口,初始化为高电平,运行时低电平驱动负载,高电平不动作。但是通电瞬间偶尔发现负载会动一下,不爽!一直不能解决这个问题,求助。

回复

ID:584814 发表于 2026-1-16 12:46
疑似驱动能力弱了,可设置成推挽或加外驱电路。
ID:1133081 发表于 2026-1-15 11:07
太阳雨ZW 发表于 2026-1-15 09:21
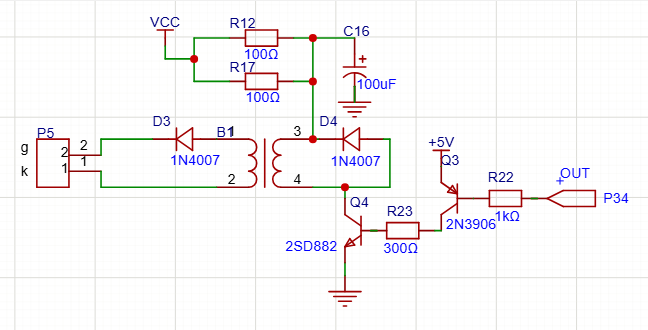
晶闸管触发电路,通电瞬间偶尔出现误触发现象。局部电路图及初始化代码如下。

触发电路元件多,加电瞬间难以预测因素会增多,如果不差钱也可以用MOC3061等自带过零光耦触发晶闸管,
ID:1133081 发表于 2026-1-15 10:53
太阳雨ZW 发表于 2026-1-15 09:21
晶闸管触发电路,通电瞬间偶尔出现误触发现象。局部电路图及初始化代码如下。

软件部分先初始化端口电平,后设置端口模式。驱动晶闸管电路应当简化,图示是一款低压恒温控制器的局部电路。略加修改同样适用于直接控制220V市电。不过要注意低压部分会成非隔离。


ID:1133081 发表于 2026-1-14 20:34
用STC8H系列芯片设计了多款产品。涵盖电压表,温度表,频率表,转速表。恒温控制器,多点分布式温度监测器等十多款产品。外围电路应用到直接驱动数码管,通过TM1639、TM1640、TM1650等驱动数码管,驱动LCD1602液晶屏,通过晶体管驱动有源、无源蜂鸣器、驱动HRS4H-S-DC12V继电器。直接驱动中等功率MOS管,直接驱动双向可控硅等等外围电路,没有遇过加电瞬间负载会非预期动一下。楼主所述现象于软件硬件都可能有关。建议上图上代码帮你看看。
ID:1109793 发表于 2026-1-14 09:59
WL0123 发表于 2026-1-13 20:13
STC8H加电复位后除P3.0、3.1为准双向外,其他IO均默认高阻,此时对于外电路近似开路。既无电流输出也无电流 ...

高祖态也不应该引起负载动作。
之前的比如15W的芯片,是有这种情况的,本来复位和初始化都是1的,实际上每次上电都有一个很窄的0出现,加了上拉也不行,后来就改了PCB,换了另外一个脚。
实际上那个比较窄,输出不一定有动作,但是的确是有的。用示波器单次捕捉,100%是可以捕捉到的。
楼主这芯片没用过。不知道啥情况。可以尝试增加一个上拉电阻,如果还是有,那就是芯片问题了。
ID:1133081 发表于 2026-1-13 20:13
STC8H加电复位后除P3.0、3.1为准双向外,其他IO均默认高阻,此时对于外电路近似开路。既无电流输出也无电流输入。电平高低全由外电路结构确定。通电瞬间偶尔发现负载会动一下应该是相关外电路设计有瑕疵,初始化单片机的代码顺序安排不佳也有可能有关联。上硬件图看看。
ID:1025893 发表于 2026-1-13 19:28
先设置电平,再设置gpio模式试试
ID:176854 发表于 2026-1-13 18:53
加上拉电阻,不方便加上拉电阻就只能加快上电时的IO口初始化速度

小黑屋|51黑电子论坛 |51黑电子论坛6群 QQ 管理员QQ:125739409;技术交流QQ群281945664

Powered by 单片机教程网

快速回复 返回顶部 返回列表