找回密码
 立即注册

QQ登录

只需一步,快速开始

搜索

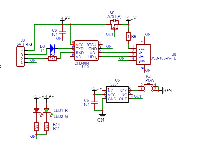
CH340N串口没反应

查看数: 828 | 评论数: 4 | 收藏 0
关灯 | 提示:支持键盘翻页<-左 右->
    组图打开中,请稍候......
发布时间: 2026-1-16 08:58

正文摘要:

闲来无事,想想自己烧写单片机的串口,感觉不够简约,设计一个手动吧, 原理图很简单,就是加了个手动自锁开关

回复

ID:584814 发表于 2026-1-16 12:51
新乡家电维修 发表于 2026-1-16 10:43
问题找到了,V8引脚必须接滤波电容,疏忽大意,现在已经正常工作了,,成了无用帖,如何删除呢

不用删除,给后来的参考,这才是论坛。
ID:72088 发表于 2026-1-16 10:43
问题找到了,V8引脚必须接滤波电容,疏忽大意,现在已经正常工作了,,成了无用帖,如何删除呢
ID:592807 发表于 2026-1-16 09:53
另外哥们,你这个电路是3V3供电电路,如果要5V供电的话,8号引脚(v3)要加0.1uf电容对地。下次画电路板前先看看规格书
ID:592807 发表于 2026-1-16 09:51
本帖最后由 黄youhui 于 2026-1-16 09:58 编辑

哥们TX是发送脚,你给他加个二极管对内什么意思
另外CH340N如果是5V供电需要8号脚对地0.1uf去耦

002.png (138.46 KB, 下载次数: 0)

002.png

小黑屋|51黑电子论坛 |51黑电子论坛6群 QQ 管理员QQ:125739409;技术交流QQ群281945664

Powered by 单片机教程网

快速回复 返回顶部 返回列表