找回密码
 立即注册

QQ登录

只需一步,快速开始

搜索

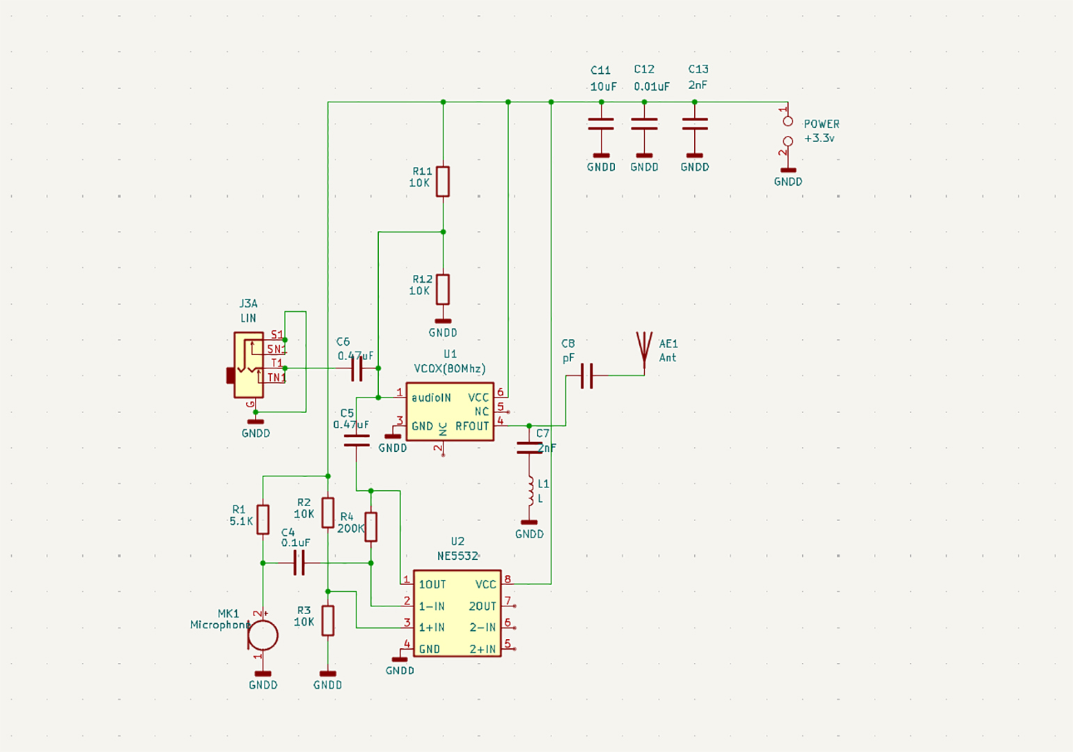
分享一款压控晶振制作的FM发射

查看数: 1252 | 评论数: 5 | 收藏 4
关灯 | 提示:支持键盘翻页<-左 右->
    组图打开中,请稍候......
发布时间: 2026-1-24 01:25

正文摘要:

闲着无聊,某一个宝买了一颗压控晶振(频率牵引>750ppm可得到理想频偏),简单制作了一款FM发射,经测试频率稳定度和频偏都比较满意,音质也杠杠的,美中不足只是没有立体声。

回复

ID:1166584 发表于 2026-2-3 15:11
zenghl 发表于 2026-1-26 19:56
请楼主贴一下压控振荡器链接

【淘宝】7天无理由退货 https://e.tb.cn/h.7HQzgRgxO1xV90e?tk=6I8JUjdc1F3 CZ193 「1-80MHz压控晶振任意频率 SIT3808/3807 牵引范围高达1600ppm」
点击链接直接打开 或者 淘宝搜索直接打开
ID:46750 发表于 2026-1-26 19:56
请楼主贴一下压控振荡器链接
ID:72649 发表于 2026-1-26 12:11
L1/电感多少?发射频率多少?
ID:72088 发表于 2026-1-26 10:56
dj3365191 发表于 2026-1-25 10:09
光有发射没有接收怎么玩

收音机你没有?
ID:143767 发表于 2026-1-25 10:09
光有发射没有接收怎么玩

小黑屋|51黑电子论坛 |51黑电子论坛6群 QQ 管理员QQ:125739409;技术交流QQ群281945664

Powered by 单片机教程网

快速回复 返回顶部 返回列表