找回密码
 立即注册

QQ登录

只需一步,快速开始

搜索

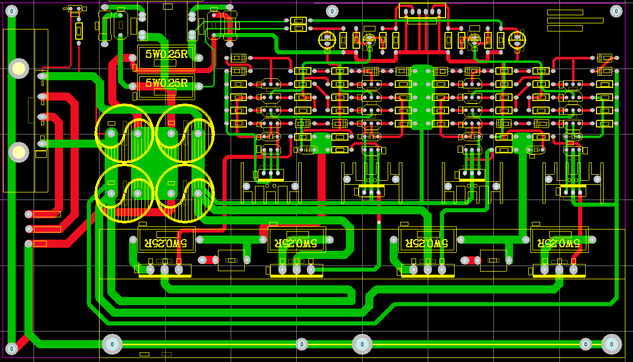
自己DIY的功放板OCL200W*2的 附PCB文件

查看数: 1010 | 评论数: 4 | 收藏 3
关灯 | 提示:支持键盘翻页<-左 右->
    组图打开中,请稍候......
发布时间: 2026-2-4 10:36

正文摘要:

自己画了个OCL的功放板子,没画原理图,想DIY的可以下载来打样      注意:本板就是自己DIY来玩的,画的不太用心,所以两个输出要手动连一下线到音频输出端子,就是两个输出电感悬空的一端焊一 ...

回复

ID:1146155 发表于 2026-2-7 20:12
大佬厉害
ID:1107340 发表于 2026-2-7 11:28
水平很高!
ID:61140 发表于 2026-2-6 13:21

喜欢DIY的可以做个PCB试试,保证可以使用
ID:689062 发表于 2026-2-4 19:24
靓声

小黑屋|51黑电子论坛 |51黑电子论坛6群 QQ 管理员QQ:125739409;技术交流QQ群281945664

Powered by 单片机教程网

快速回复 返回顶部 返回列表