找回密码
 立即注册

QQ登录

只需一步,快速开始

搜索

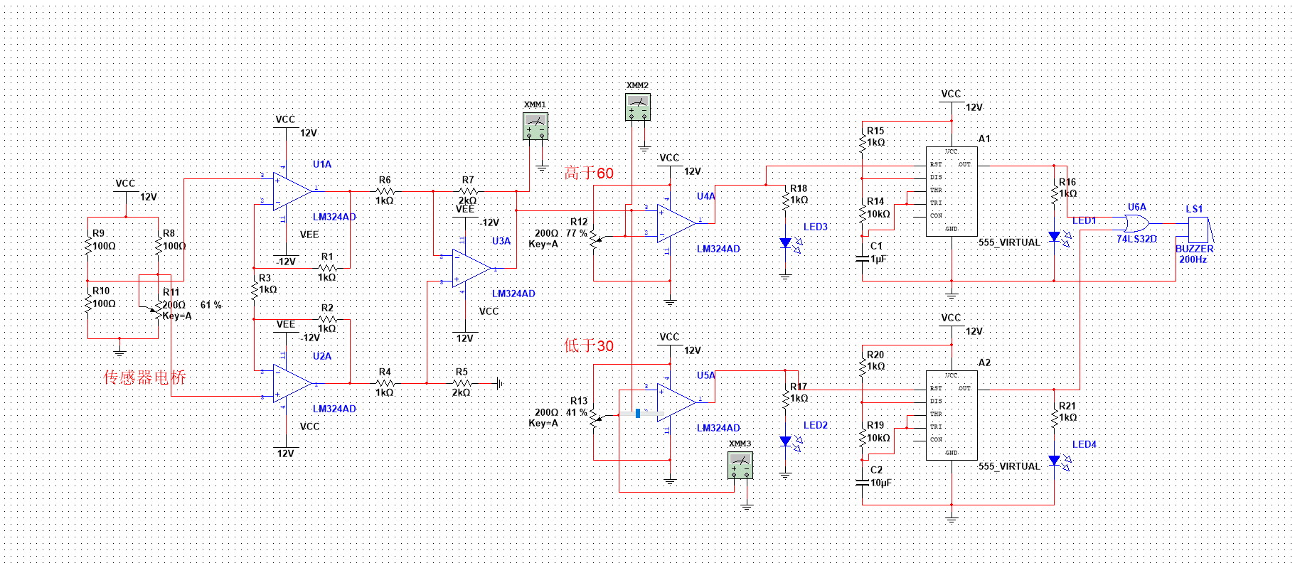
基于Multism的温度报警器(音调,上下限)

查看数: 471 | 评论数: 1 | 收藏 0
关灯 | 提示:支持键盘翻页<-左 右->
    组图打开中,请稍候......
发布时间: 2026-2-11 22:54

正文摘要:

6、温度报警器设计:当温度在30°C至60°C范围内时报警器不发声响,当温度超过这个 范围时,报警器发出声响,并根据不同音调区分温度的高低,即:当温度高于60℃时,报 警器发出不同的声音。

回复

ID:79094 发表于 2026-2-14 11:03
没代码

小黑屋|51黑电子论坛 |51黑电子论坛6群 QQ 管理员QQ:125739409;技术交流QQ群281945664

Powered by 单片机教程网

快速回复 返回顶部 返回列表