找回密码
 立即注册

QQ登录

只需一步,快速开始

搜索

一键开关电路

查看数: 63 | 评论数: 4 | 收藏 1
关灯 | 提示:支持键盘翻页<-左 右->
    组图打开中,请稍候......
发布时间: 2026-3-13 09:44

正文摘要:

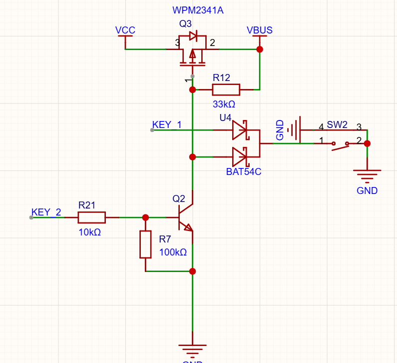
请教一下,我这个开关电路里面的R7给56千欧和100千欧,SW2长按松开后能上电。但是给10千欧就不行,一松开按键就断电了。是10千欧的上拉不够强吗?KEY_2上电后会给高电平。

回复

ID:491875 发表于 2026-3-13 18:50
现在有SOP8封装的单键开关机芯片YX-1020(3路单键开关机)比较好用,价格在0.3元以内。另外,F1820也是单键开关机芯片(单路),不过价格比较高,涨幅太大,性价比不高。
ID:491875 发表于 2026-3-13 18:40
R21与R7对KEY2的分压最好保持在1V以上以确保Q2能够饱和导通。另外,R21的取值确实有些偏大,可能电阻Q2没有足够的基极电流,可以适当减小一些。一般2K左右比较合适
ID:1153341 发表于 2026-3-13 16:32
sttt300 发表于 2026-3-13 16:11
有可能是你的三极管没有完全导通引起的
R7和Q2的基射极相加的电流等于R21上的电流
所以R7的电阻小了,那 ...

多谢,验证后可行!
ID:647261 发表于 2026-3-13 16:11
有可能是你的三极管没有完全导通引起的
R7和Q2的基射极相加的电流等于R21上的电流
所以R7的电阻小了,那电流就会变大,导致三极管基极电流变小
建议改小R21的电阻,以保证三极管导通,通常取值在100-1000欧
你这个10K欧太大了

小黑屋|51黑电子论坛 |51黑电子论坛6群 QQ 管理员QQ:125739409;技术交流QQ群281945664

Powered by 单片机教程网

快速回复 返回顶部 返回列表