找回密码
 立即注册

QQ登录

只需一步,快速开始

搜索

讨论一下:用555产生线性度较好的三角波

查看数: 921 | 评论数: 16 | 收藏 0
关灯 | 提示:支持键盘翻页<-左 右->
    组图打开中,请稍候......
发布时间: 2026-3-17 22:41

正文摘要:

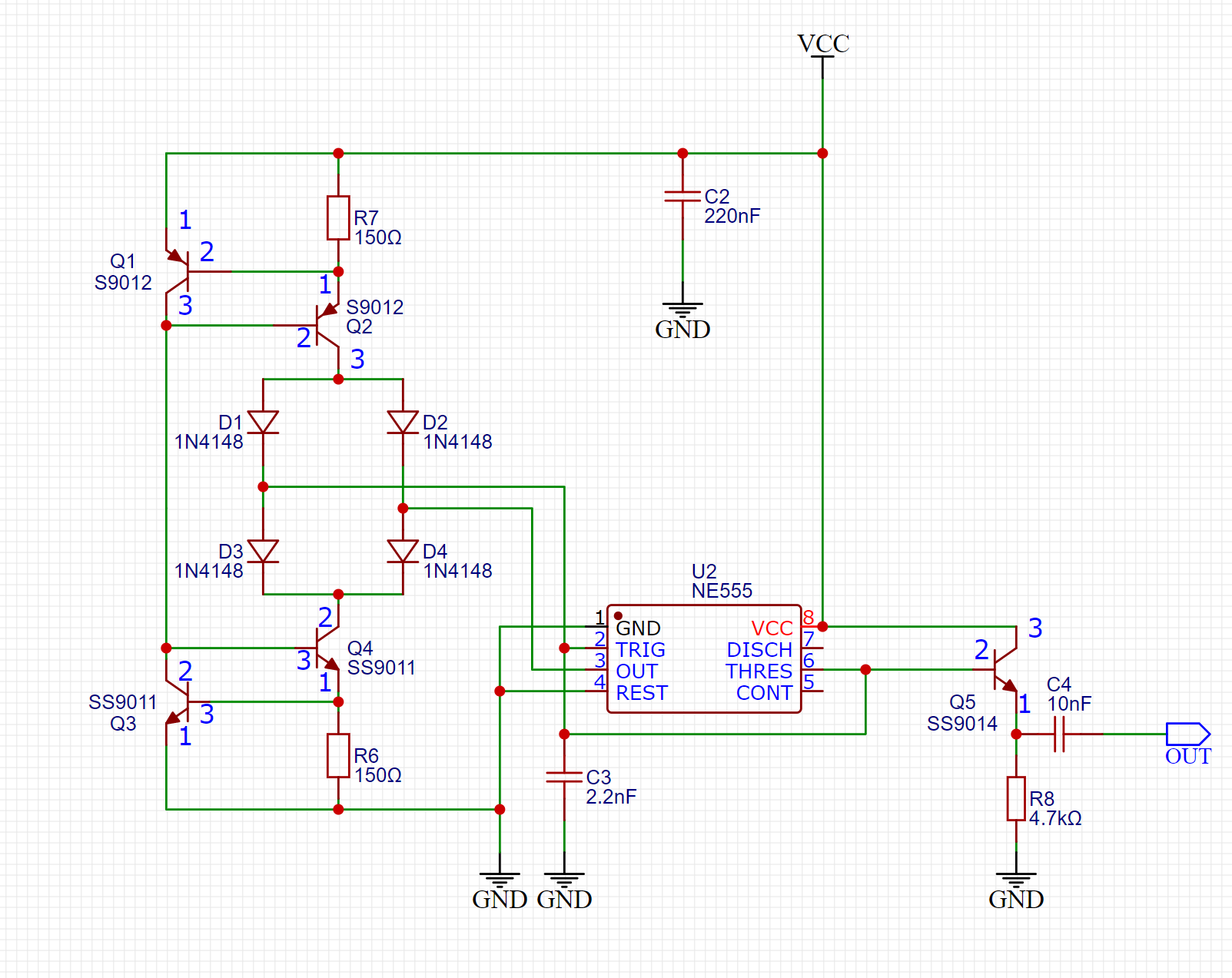
这几天尝试做一个555产生三角波的电路,要求线性度较高,频率在20-30kHz。在百度文库找到一篇文章,尝试搭建,但不成功,电路如下,请大家讨论一下哪里有问题。

回复

ID:1168172 发表于 2026-3-23 00:03
老愚童63 发表于 2026-3-22 08:13
如果贴图波形是实拍的话,显然充电电流要小于放电电流,可以适当降低放电电流(增大R6改成1.3K)或者适当增 ...

是实拍。三角波左右的确不对称,斜率略有差别。
ID:1168172 发表于 2026-3-23 00:03
coody_sz 发表于 2026-3-22 23:44
电路错误,4脚应该接高电平。

已更正
ID:1034262 发表于 2026-3-22 23:44
电路错误,4脚应该接高电平。
ID:491875 发表于 2026-3-22 10:48
本帖最后由 老愚童63 于 2026-3-22 10:51 编辑

为了不影响放电电流,R1接Q3的C极一端是不是可以改接到GND?另外在3脚与Q3的C极之间增加一只电阻?
ID:491875 发表于 2026-3-22 08:13
如果贴图波形是实拍的话,显然充电电流要小于放电电流,可以适当降低放电电流(增大R6改成1.3K)或者适当增加充电电流(减小R7改成1.1K)
ID:332444 发表于 2026-3-22 05:50
本帖最后由 xianfajushi 于 2026-3-22 09:12 编辑
skyboylxf 发表于 2026-3-21 23:50
多谢大家的提醒指正,在绘制电路图时,不小心画错了,现在把正确的电路再贴一遍,且该电路为实际验证过的 ...

更正后电路串联1K电阻不很合理,可尝试更大电阻值,以减少耗电,元件功率减小。0.65/1.2=0.5毫安,略估流经2个三极管约有10毫安左右电流,然而注入基极电流不用那么大,按10V/1mA假设可在10k范围。
ID:332444 发表于 2026-3-21 11:17
skyboylxf 发表于 2026-3-21 00:01
这个电路的缺点、改进之处,我已回帖。我是实测过的

ICL8038芯片正弦波三角波方波发生器
ID:491875 发表于 2026-3-21 09:13
skyboylxf 发表于 2026-3-19 19:42
我用LM358搭建了一个,可能是参数或电路结构不对,产生的三角波频率10kHz基本是极限了。
而这个555恒流 ...

把LM358换成OPA2197或者OPA2188之类的频率比较高一些的运放试一试
ID:491875 发表于 2026-3-21 08:10
仔细一看,这个电路能够正常工作是一个极大的疑问!555的4脚接地电路能够产生振荡?
ID:1168172 发表于 2026-3-21 00:01
xianfajushi 发表于 2026-3-20 11:19
这个电路错误,从4个三极管的BE直接导通。Q1-Q2-Q4-Q3

这个电路的缺点、改进之处,我已回帖。我是实测过的
ID:332444 发表于 2026-3-20 11:19
这个电路错误,从4个三极管的BE直接导通。Q1-Q2-Q4-Q3
ID:1168172 发表于 2026-3-19 19:42
老愚童63 发表于 2026-3-18 08:51
现在运放的价格比三极管贵不了多少,Q5的BE结与R8可能会影响C3的放电电流,把Q5改成运放构建的电压跟随器试 ...

我用LM358搭建了一个,可能是参数或电路结构不对,产生的三角波频率10kHz基本是极限了。
而这个555恒流三角波,频率轻松上100kHz 。
ID:1168172 发表于 2026-3-19 19:41
首先,要说明一下上面的电路:
1、Q1第3脚与Q3第三脚之间要增加一个电阻才能正常工作。有人用1k/1W,我用了1k/0.25W也可以,没有发烫;
2、图中9011的引脚顺序是错误的,这是参考了一些DATASHEET。但实测顺序仍然是E-B-C。
3、我把9011换成了9012的真正的对管——9013。
4、NE555的第5脚最好通过一个103左右的电容接地。
5、后级三极管9014放大电路可以根据自己的使用场景选择用或者不用,其实直接从第6脚输出即可。
ID:1168172 发表于 2026-3-19 19:36
老愚童63 发表于 2026-3-18 08:51
现在运放的价格比三极管贵不了多少,Q5的BE结与R8可能会影响C3的放电电流,把Q5改成运放构建的电压跟随器试 ...

首先,要说明一下上面的电路图:
ID:491875 发表于 2026-3-18 08:51
现在运放的价格比三极管贵不了多少,Q5的BE结与R8可能会影响C3的放电电流,把Q5改成运放构建的电压跟随器试一试。毕竟Q5构建的射极跟随器的输入阻抗比运放要小的多

小黑屋|51黑电子论坛 |51黑电子论坛6群 QQ 管理员QQ:125739409;技术交流QQ群281945664

Powered by 单片机教程网

快速回复 返回顶部 返回列表