找回密码
 立即注册

QQ登录

只需一步,快速开始

搜索

关于工业用设备RS485通讯的电路设计问题请教

查看数: 757 | 评论数: 12 | 收藏 1
关灯 | 提示:支持键盘翻页<-左 右->
    组图打开中,请稍候......
发布时间: 2026-3-29 22:33

正文摘要:

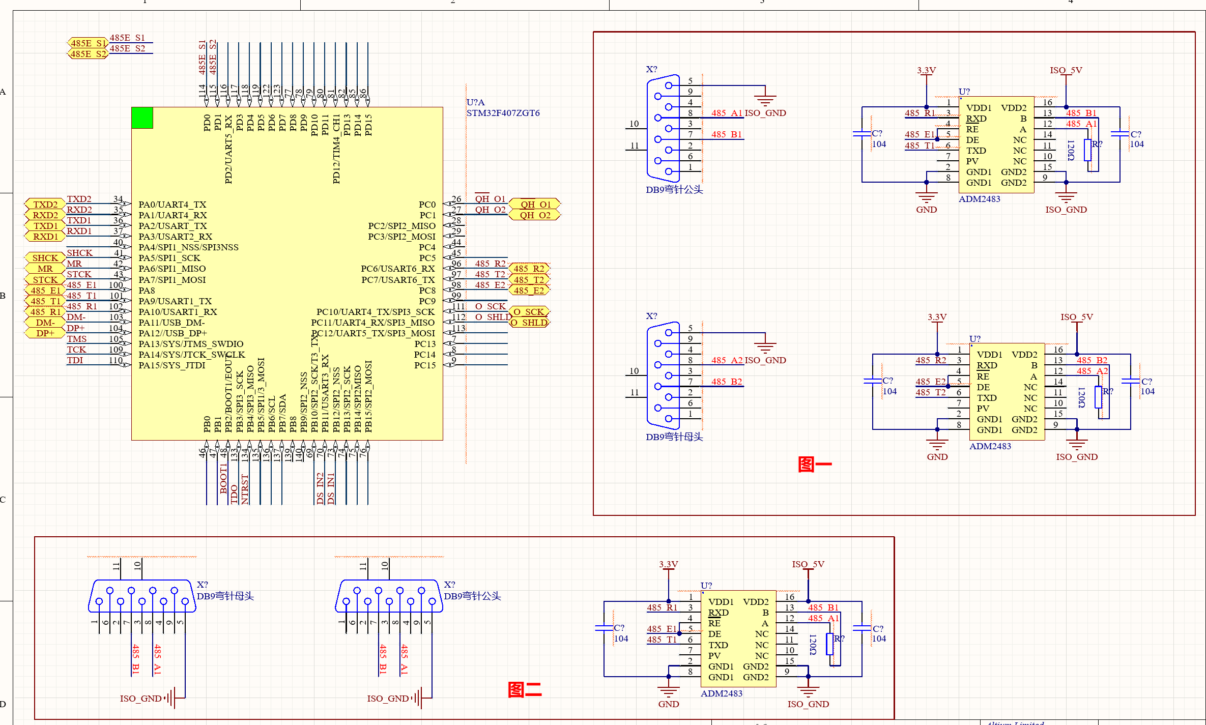
各位大师:     小弟现在有个项目是工业用的测试设备:要求需要这个设备既要能做主机也要能做从机,通过主板上的拨码开关选择主从机的工作模式,最多用一主两从。我的初步电路是下图原理图中的图一电路, ...

回复

ID:1073939 发表于 2026-4-3 16:00
挂掉一个要看什么情形吧?只有短路总线这种情形才会造成总线通讯错误。
这在设计上可以轻易避免。
ID:685462 发表于 2026-4-1 20:58
黄youhui 发表于 2026-4-1 18:08
我这个手柄要相互独立,一个手柄出事不能影响其他手柄。按照你的思路确实不需要一个手柄一个485,但是我 ...

没记错485缺点就是挂掉一个,总线通讯就错误了。想避开,简单的用can通讯,或者参照can的通讯协议,定制修改下485。
ID:592807 发表于 2026-4-1 18:08
ydatou 发表于 2026-4-1 10:31
多个设备之间距离远或干扰严重,通讯信息量不大,这种情形通讯就非常适合485通讯。只用2线把所有设备连起 ...

我这个手柄要相互独立,一个手柄出事不能影响其他手柄。按照你的思路确实不需要一个手柄一个485,但是我的项目需要考虑手柄独立性,你不能出现一个手柄出事干扰其他手柄的情况。举个例子,你开汽车的,汽车上一个总线挂23个外设,其中一个外设被雷电击中烧毁了,你所有的外设都得停工,你连车门都开不了,我们的手柄需要避免这种情况。
ID:1073939 发表于 2026-4-1 10:31
黄youhui 发表于 2026-3-31 20:51
第一:1和2没有区别,你怕是没见过一个单品片机带四五个485的项目吧,我们做项目有时候一个手柄接一个485。 ...

多个设备之间距离远或干扰严重,通讯信息量不大,这种情形通讯就非常适合485通讯。只用2线把所有设备连起来,这大大减少了施工的工作量和出错几率,并且抗干扰能力极强。

“3个手柄接3个485”,这不是个合理的项目规划。485是半双工,不能同时收发。通常手柄需要主动上报数据,依靠轮询上报数据,大大降低了手柄的实时性。
ID:1073939 发表于 2026-4-1 09:55
主从和硬件无关,既然“软件工程师说要用图二的电路”,说明只用一套485,用2个db9端子,可能是方便背靠背连接。
图1用了2套485,和实际应用环境不符。
ID:1159343 发表于 2026-4-1 08:10
很多设备都可以通过软件设置为主机或从机,也就是和硬件无关。
ID:384109 发表于 2026-3-31 22:20
从你的描述,图2就可以了,485不仅涉及与单片机如何连接,也涉及485总线上如何连接,你并没描述485其他涉及的情况,另外,485芯片的RX是接收输出,电路图上没接错
ID:592807 发表于 2026-3-31 20:59
RX接RX,TX接TX.
ID:592807 发表于 2026-3-31 20:51
第一:1和2没有区别,你怕是没见过一个单品片机带四五个485的项目吧,我们做项目有时候一个手柄接一个485。3个手柄接3个485,一个屏幕接个232。所以本质上来说第一第二没有任何区别。多一个手柄和少一个手柄的事。
第二:485通信没有所谓的主机和从机,就单纯硬件而言没有。我手柄可以通过按键控制,按下按键后手柄主动发送数据给主机,也可以主机也可以将数据发送给手柄。他两相互独立,不是AT24C02那种IIC通信,从机只能应答,只有主机才能主动发送数据。主机和从机是软件写出来的,和你硬件没关系。
第三个:我觉的你家软件没骂你,可能是他心善吧。你家单片机RX接485的RX脚啊?单片机TX脚接485的TX脚啊?公对公,母对母?
ID:1168437 发表于 2026-3-31 16:34
用是都能用的,但个人倾向于图二的方案   一款设备通过拨码选择是主机还是从机,也就是该设备同一时刻要么是主机要么是从机。如果用图一的电路,软件上切换为主机时需要将2个MCU串口都配置为主机模式,比图二的方案需要多配置一套,要是通信协议的软件封装做得不错,那软件的工作量还好,要是协议的封装与其他代码高度耦合,那软件的工作量可能就多不少了,硬件上图一比图二的方案多了一套485电路的成本
ID:1073939 发表于 2026-3-31 09:35
设备是做主机或做从机在物理层没有区别,这完全是由软件决定。
你的问题我没明白。但知道上面这点只是,你应该自己就能解决。
图2只有一组485线路,设备可以做主机,也可以做从机,但不能在同一时刻既是主又是从。
图1有2组485线路,可以有4种模式选择。1#从2#从、1#主2#从、1#从2#主,1#主2#主。
ID:384109 发表于 2026-3-30 19:39
图二是对的

小黑屋|51黑电子论坛 |51黑电子论坛6群 QQ 管理员QQ:125739409;技术交流QQ群281945664

Powered by 单片机教程网

快速回复 返回顶部 返回列表