找回密码
 立即注册

QQ登录

只需一步,快速开始

搜索

水塔水位控制器电路设计

查看数: 686 | 评论数: 6 | 收藏 0
关灯 | 提示:支持键盘翻页<-左 右->
    组图打开中,请稍候......
发布时间: 2026-4-9 09:39

正文摘要:

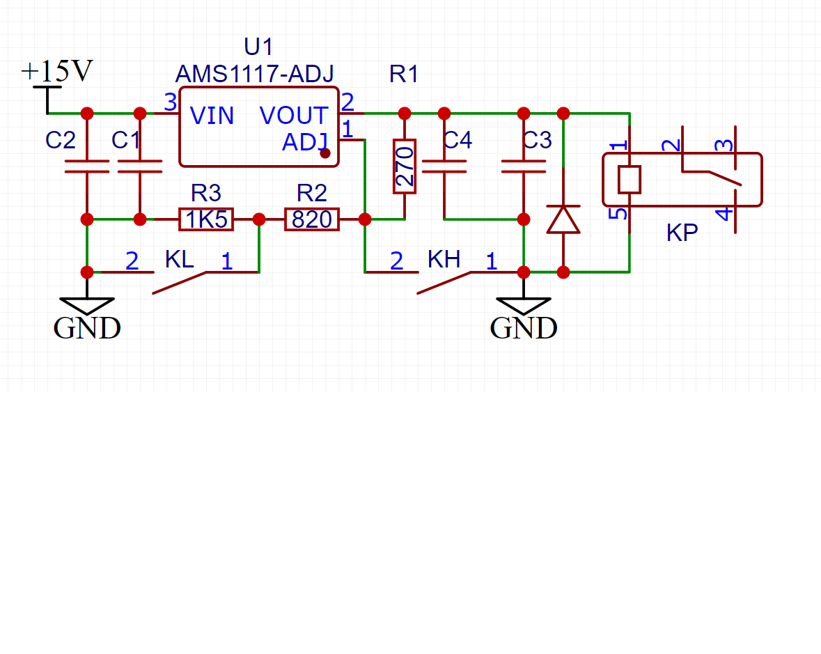
这是本人17年设计制作的一款水塔水位控制电路。电路使用一片317可调电压输出稳压芯片作为核心电路,配合电磁继电器完成设计制作。KL为低水位探测浮球开关,KH为高水位探测浮球开关。水位低于低水位时,浮球开关内部 ...

回复

ID:647261 发表于 2026-4-10 10:31
发表于 2026-4-9 15:45
这个控制线路只要通电了,那么继电器的线圈始终是有电的,只是电压不一样,提“节能”两字不觉得好笑嘛?抽 ...

说得对

我特地查了一下12V继电器线圈电阻,大多在50-400欧之间

就算按最高400欧的值,最小1.25V电压下,也有4mW的待机功耗

这个电路说“节能”确实太牵强了

只能用在不太在乎功耗的场合,比如水塔是直接通市电,那点功耗可以忽略不计

如果是电池供电的设备,就要换一种设计了
ID:491875 发表于 2026-4-9 17:03
继电器吸合保持电压通常不会大于1/5额定吸合电压,这个电路5V设计留有充分的裕量。如果我们把吸合保持电压设定在3V。此时保持功率只有吸合功率的1/16.
ID:491875 发表于 2026-4-9 16:58
浮球开关(浮子)内部的干簧管的断开和闭合可以改变浮子的位置调整(可以把水位上升到设定点闭合,也可以通过调整浮子位置旋转180度装入到水位上升到设定位置断开)
ID:491875 发表于 2026-4-9 16:52
xiaocake 发表于 2026-4-9 15:45
这个控制线路只要通电了,那么继电器的线圈始终是有电的,只是电压不一样,提“节能”两字不觉得好笑嘛?抽 ...

P=U*U/R!  12V功率是5V功率的5.76倍,况且这个节能运行并不是指节约能源而是指继电器运行在降额状态有利于继电器线圈的使用寿命的延长。
ID:102168 发表于 2026-4-9 15:45
这个控制线路只要通电了,那么继电器的线圈始终是有电的,只是电压不一样,提“节能”两字不觉得好笑嘛?抽水的那一小段时间节省的电,都在平时不抽水时都耗完了。

一般继电器或者电磁铁降压运行只是为了减少发热,延长线圈寿命,并不是为了节能。

如果水位检测使用两个浮球开关,那么控制部分只要一个继电器就够了,更简单也更实用。
说明如下:
1.上下浮球开关的选用:都是浮球浮起时触点断开。
2.继电器的选用:双组常开触点,一组用于自保,另一组控制接触器负载。建议选5V的继电器,因为可以用旧手机的充电器供电,不用另外买电源。
3.控制电路接线:采用标准的起保停回路,上浮球开关当“停止”按钮,下浮球开关当“启动”按钮。

小黑屋|51黑电子论坛 |51黑电子论坛6群 QQ 管理员QQ:125739409;技术交流QQ群281945664

Powered by 单片机教程网

快速回复 返回顶部 返回列表