找回密码
 立即注册

QQ登录

只需一步,快速开始

搜索

问题请教老师(32*64的点阵屏)

查看数: 6284 | 评论数: 4 | 收藏 0
关灯 | 提示:支持键盘翻页<-左 右->
    组图打开中,请稍候......
发布时间: 2014-8-27 12:22

正文摘要:

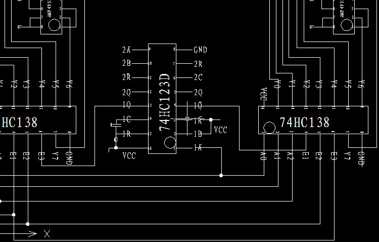
各位老师,又要请教您们问题了。     前两天在网上淘了二手的32*64的点阵屏,,他个有几个接口引脚分别是LA、LB、LC、LD、EN、SK是时钟、LT是锁存, G1和G2、R1和R2、。。我用万用表测引脚所接对应IC, ...

回复

ID:65514 发表于 2014-8-27 17:04
先将74HC123D搞清楚才做其他的

评分

参与人数 1威望 +20 黑币 +20 收起 理由
admin + 20 + 20 帮助他人解决问题的 积分奖励!!!

查看全部评分

ID:65490 发表于 2014-8-27 16:39
楼主   对74HC595工作原理还是不理解,74HC595是串入并出器件

评分

参与人数 1威望 +2 黑币 +5 收起 理由
jiege + 2 + 5 很给力!

查看全部评分

ID:64817 发表于 2014-8-27 14:18
admin 发表于 2014-8-27 13:49
楼主 你先得完全弄懂74HC595的工作原理建议你看看这篇文章:74HC595资料http://www.51hei.com/chip/3978.ht ...

那个我之前我也看了,只是搞不明白,74HC595就一个输入数据脚14也就是对应单片只能接一个IO脚,只能送入一个位的数据如何输出三态的QA--QH呀,假如单片机的P0.1接74HC595SI,P0.1送数据不是只能赋值1或0吗(P0.1=0XEF能不能赋值我也不明白),像74HC138不还三个不同数据输入才能对应的状态吗........老师打搅一下给讲讲,我可在误区里跳不来了。
ID:1 发表于 2014-8-27 13:49
楼主 你先得完全弄懂74HC595的工作原理建议你看看这篇文章:74HC595资料http://www.51hei.com/chip/3978.html

小黑屋|51黑电子论坛 |51黑电子论坛6群 QQ 管理员QQ:125739409;技术交流QQ群281945664

Powered by 单片机教程网

快速回复 返回顶部 返回列表