找回密码
 立即注册

QQ登录

只需一步,快速开始

搜索

51单片机不能下载程序

查看数: 2561 | 评论数: 3 | 收藏 0
关灯 | 提示:支持键盘翻页<-左 右->
    组图打开中,请稍候......
CPX
发布时间: 2016-3-9 17:34

正文摘要:

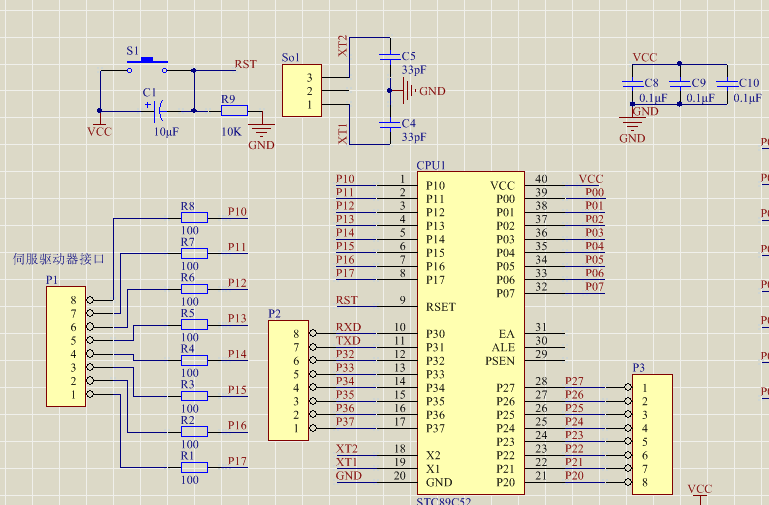
最近自己画了一个简易的板子,但是现在不能下载程序(利用CH340),但是可以在板子上运行程序(再另外的开发板上下载好后),请教各位大神,谢谢!!!

回复

ID:97854 发表于 2016-3-11 10:56
CPX 发表于 2016-3-11 09:55
有时候将万用表调至蜂鸣档,将正极针脚接触晶振的高电压端,然后开始下载,就可以下载;如果不接触,就不 ...

不明白你说的,下载上位机软件内有外置晶振选项
ID:108056 发表于 2016-3-11 09:55
liu_qing532 发表于 2016-3-10 10:02
如果工具没问题的话,兄弟31脚置高试一下

有时候将万用表调至蜂鸣档,将正极针脚接触晶振的高电压端,然后开始下载,就可以下载;如果不接触,就不能下载,请问如何解释
ID:97854 发表于 2016-3-10 10:02
如果工具没问题的话,兄弟31脚置高试一下

小黑屋|51黑电子论坛 |51黑电子论坛6群 QQ 管理员QQ:125739409;技术交流QQ群281945664

Powered by 单片机教程网

快速回复 返回顶部 返回列表