找回密码
 立即注册

QQ登录

只需一步,快速开始

搜索

板子出问题求大神帮忙看下

查看数: 4477 | 评论数: 12 | 收藏 0
关灯 | 提示:支持键盘翻页<-左 右->
    组图打开中,请稍候......
xcj
发布时间: 2017-4-17 23:06

正文摘要:

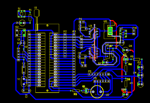
我的p10口接入9v电压,但7805的输入电压只有3v,这是哪出了问题?

回复

ID:191208 发表于 2017-4-19 15:56
是不是稳压管坏了
ID:99954 发表于 2017-4-19 11:04
可能是短路了
ID:171584 发表于 2017-4-18 21:08
已经搞定了,是电源的问题
ID:187614 发表于 2017-4-18 20:57
7805输入电压要求不小于12V,现在3V,说明负载拉下来了,负载只有9110,隔离9110再测一下7805输入端。
ID:96682 发表于 2017-4-18 13:35
这个嘛要看使用的 7805 引脚定义是否如上图一致,再仔细检查电路哪里有问题
ID:190753 发表于 2017-4-18 13:12
帮顶一下
ID:123289 发表于 2017-4-18 12:03
能否确认一下,当输出3V时,输入这时是9V直流。
ID:151348 发表于 2017-4-18 11:20
xcj 发表于 2017-4-17 23:53
跳过开关直接连到7805上也一样只有3v

先把7805这个模块独立出来,先不接9110这些,看看正不正常
ID:171584 发表于 2017-4-17 23:53
跳过开关直接连到7805上也一样只有3v
ID:171584 发表于 2017-4-17 23:52
就是我自锁开关s3断开时电源电压9v开关按下电压就成了3v
ID:171584 发表于 2017-4-17 23:50
供电方面比较奇怪不知道哪出了问题
ID:171584 发表于 2017-4-17 23:49
开关s1和s3的1,2脚和4,6脚已经在板子上对调了

小黑屋|51黑电子论坛 |51黑电子论坛6群 QQ 管理员QQ:125739409;技术交流QQ群281945664

Powered by 单片机教程网

快速回复 返回顶部 返回列表