找回密码
 立即注册

QQ登录

只需一步,快速开始

搜索
查看: 5439|回复: 1
收起左侧

关于单片机智能循迹小车的Proteus仿真程序 给大家分享一下

[复制链接]
ID:422104 发表于 2018-12-9 15:09 | 显示全部楼层 |阅读模式
这是同学给我的 ,有兴趣的可以了解一下
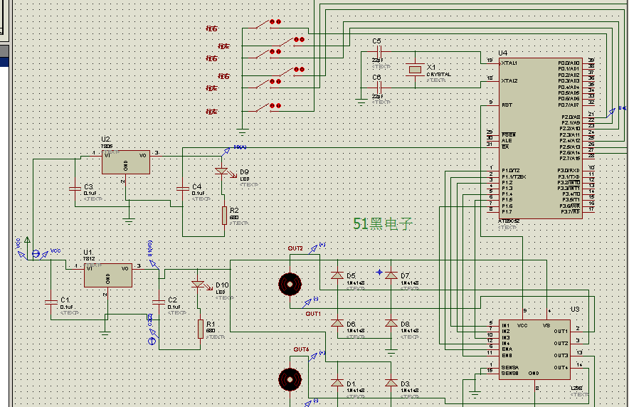
智能小车仿真原理图如下(proteus仿真工程文件可到本帖附件中下载)

0.png QQ图片20181209150820.png

单片机源程序如下:
  1. #include<reg52.h>
  2. #define uchar unsigned char
  3. #define uint unsigned int
  4. uchar temp,signal,tt1;


  5. void delay_1ms(uint d)
  6. {
  7.         uint i;
  8.         while(d--)
  9.                 for(i=0;i<75;i++);
  10. }

  11. void motor_run()                   //电机起动
  12. {
  13.           P1=0x35;
  14.         delay_1ms(150);
  15.         P1=0x00;
  16.         delay_1ms(20);
  17. /*        ENA=1;

  18.         OUT1=0;

  19.         OUT2=1;
  20.         delay_1ms(800);
  21.         OUT2=0;
  22.         delay_1ms(200);
  23.         
  24.         ENB=1;

  25.         OUT4=0;

  26.         OUT3=1;
  27.         delay_1ms(800);
  28.         OUT3=0;
  29.         delay_1ms(200);
  30. */
  31. }
  32. void motor_left()                         //左进
  33. {
  34.         P1=0x30;
  35.         delay_1ms(150);
  36.         P1=0x00;
  37.         delay_1ms(20);
  38. }

  39. void motor_right()                   //右进
  40. {
  41.         P1=0x05;
  42.         delay_1ms(150);
  43.         P1=0x00;
  44.         delay_1ms(20);
  45. }

  46. void motor_big_right()                         //粗右进
  47. {
  48.         P1=0x55;
  49.         delay_1ms(150);
  50.         P1=0x00;
  51.         delay_1ms(20);
  52. }
  53. void motor_big_left()
  54. {
  55.         P1=0x33;
  56.         delay_1ms(150);
  57.         P1=0x00;
  58.         delay_1ms(20);
  59. }
  60. void motor_stop()                                        //电机停止
  61. {
  62.          P1=0x00;
  63. }
  64. void motor_back()
  65. {
  66.         P1=0x53;
  67. }
  68. void main()
  69. {
  70.         tt1=0;
  71.         EA=1;
  72.         ET1=1;
  73.         TR1=1;
  74.         TMOD=0x01;
  75.         TH1=-(1000/256);
  76.         TL1=-(1000%256);
  77.         while(1)
  78.         {

  79.                  temp=P2;
  80.                 signal=temp&0xff;                   //得到红外反向信号
  81.                 switch(signal)
  82.                 {
  83.                         case 0xff:           //无偏差
  84.                                 motor_run();
  85.                                 break;
  86.                         case 0xfd:           //1轮右偏                        

  87.                                 motor_left();
  88.                                 break;
  89.                         case 0xef:            //4轮左偏                           

  90.                                 motor_right();
  91.                                 break;
  92.                         case 0xfb:     //2轮右偏出轨
  93.                         case 0xf9:           //1、2轮右偏                                                
  94.                                  motor_big_left();
  95. //                                delay_1ms(10);
  96.                                 break;

  97.                         case 0xdf:           //5左偏出轨                           
  98.                         case 0xcf:      //4、5轮左偏
  99.                                  motor_big_right();
  100. //                                delay_1ms(10);
  101.                                 break;

  102.                         case 0xfe:           //0最右偏出轨           
  103.                         case 0xfa:
  104.                                  motor_big_left();
  105. //                                delay_1ms(10);
  106.                                 break;

  107.                         case 0xbf:     //6最左偏出轨         
  108.                          case 0x9f:           
  109.                                 motor_big_right();
  110. //                                delay_1ms(10);
  111.                                 break;        
  112.                         
  113.                         case 0xeb:         //前两传感器压在黑线上
  114.                         case 0xdb:         //后两传感器压在黑线上
  115.                         case 0xbe:         //中间两传感器压在黑线上
  116.                         case 0xac:                 //前四传感器压在黑线上
  117.                         case 0x9a:                //后四传感器压在黑线上
  118.                                 motor_back();
  119.                                 delay_1ms(200);
  120.                                 motor_stop();
  121.                                 
  122. //                                delay_1ms(1000);                                                                                                                                          

  123.                         default:
  124.                                 break;
  125.                 }  
  126.         }
  127.                         
  128. }

  129. void time1() interrupt 3
  130. {

  131.         TH1=-(1000/256);
  132.         TL1=-(1000%256);
  133.         tt1++;
  134.         if(tt1==300)
  135.         {
  136.                 motor_back();
  137.         //        delay_1ms(1);
  138.                 tt1=0;
  139.         }
  140. }
复制代码

所有资料51hei提供下载:
智能循迹小车(电路图+程序+仿真图).rar (128.98 KB, 下载次数: 87)


评分

参与人数 1黑币 +50 收起 理由
admin + 50 共享资料的黑币奖励!

查看全部评分

回复

使用道具 举报

ID:207548 发表于 2019-4-9 10:19 | 显示全部楼层
感谢楼主
回复

使用道具 举报

您需要登录后才可以回帖 登录 | 立即注册

本版积分规则

小黑屋|51黑电子论坛 |51黑电子论坛6群 QQ 管理员QQ:125739409;技术交流QQ群281945664

Powered by 单片机教程网

快速回复 返回顶部 返回列表