找回密码
 立即注册

QQ登录

只需一步,快速开始

搜索
查看: 4017|回复: 4
打印 上一主题 下一主题
收起左侧

求解GC7107CD 芯片的使用方法,或者资料

[复制链接]
跳转到指定楼层
楼主
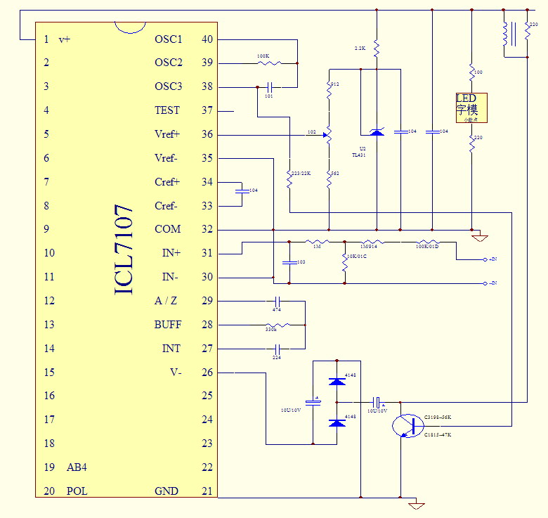
小弟在工作中碰到一个项目,是用GC7107CD芯片来驱动4个8位的数码管,到alldatasheet网站也查不到芯片资料。有没有用过此芯片的同志,帮忙指导指导,谢谢!



分享到:  QQ好友和群QQ好友和群 QQ空间QQ空间 腾讯微博腾讯微博 腾讯朋友腾讯朋友
收藏收藏 分享淘帖 顶 踩
回复

使用道具 举报

沙发
ID:286774 发表于 2018-3-12 10:50 | 只看该作者

回复

使用道具 举报

无效楼层,该帖已经被删除
地板
ID:286774 发表于 2018-3-12 11:08 | 只看该作者
ICL7107一样的
回复

使用道具 举报

5#
ID:290859 发表于 2018-3-13 10:34 | 只看该作者
回复

使用道具 举报

6#
ID:305184 发表于 2018-4-10 15:11 | 只看该作者
对啊,这个就是ICL7107三位半的AD转换。
回复

使用道具 举报

您需要登录后才可以回帖 登录 | 立即注册

本版积分规则

小黑屋|51黑电子论坛 |51黑电子论坛6群 QQ 管理员QQ:125739409;技术交流QQ群281945664

Powered by 单片机教程网

快速回复 返回顶部 返回列表