找回密码
 立即注册

QQ登录

只需一步,快速开始

搜索
查看: 10234|回复: 3
打印 上一主题 下一主题
收起左侧

求大神解析 con3有什么作用?

[复制链接]
跳转到指定楼层
楼主




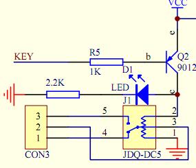
con3  干什么的啊 有什么作用么啊
不要这个继电器可不可以呀
求大神指点
分享到:  QQ好友和群QQ好友和群 QQ空间QQ空间 腾讯微博腾讯微博 腾讯朋友腾讯朋友
收藏收藏 分享淘帖 顶 踩
回复

使用道具 举报

沙发
ID:306099 发表于 2018-4-18 22:35 | 只看该作者

回复

使用道具 举报

板凳
ID:306099 发表于 2018-4-18 22:38 | 只看该作者



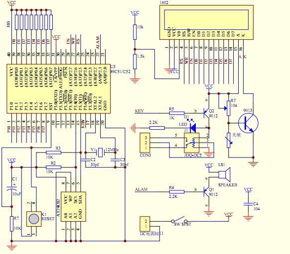
整体电路图
回复

使用道具 举报

地板
ID:164602 发表于 2018-4-19 07:29 | 只看该作者
搞什么嘛。
CON3就是继电器的接线柱啊。继电器用低电控制高电,当然要另外接线了。其中:1端为常闭端,2为公共端,3为常开端。即:继电器吸合时接通23端,不吸合时12端接通。
回复

使用道具 举报

您需要登录后才可以回帖 登录 | 立即注册

本版积分规则

小黑屋|51黑电子论坛 |51黑电子论坛6群 QQ 管理员QQ:125739409;技术交流QQ群281945664

Powered by 单片机教程网

快速回复 返回顶部 返回列表