找回密码
 立即注册

QQ登录

只需一步,快速开始

搜索
查看: 1885|回复: 0
打印 上一主题 下一主题
收起左侧

刚学单片机的菜鸟,请求各位大佬帮小弟看一下仿真和程序有什么错误

[复制链接]
跳转到指定楼层
楼主
#include "absacc.h"
#include"reg51.h"
#define PA55 0x8000
#define PB55 0x8001
#define PC55 0x8002
#define CTL55 0x8003
unsigned char count;
unsigned char disp_data[4];
unsigned char code led_data[]={0x0c0,0x0f9,0xa4,0xb0,0x99,0x92,0x82,0x0f8,0x80,0x90};
void time0_int() interrupt 1
{ TH0=0x4c;
  TL0=0x00;
  count++;
  if(count==20)
  {  
  count=0;
  disp_data[0]++;
  if(disp_data[0]>9)
  {
  disp_data[0]=0;
  disp_data[1]++;
  if(disp_data[1]>5)
  {
  disp_data[1]=0;
  disp_data[2]++;
  if(disp_data[2]>9)
  {
  disp_data[2]=0;
  disp_data[3]++;
        if(disp_data[3]>5)
                disp_data[3]=0;
                }       
          }
    }
  }
}
void delay(void)
{
unsigned char i;
for(i=0;i<20;i++);
}
void disp(void)
{
unsigned char j,k;
j=0x01;
for(k=0;k<4;k++)
{
XBYTE[PA55]=led_data[disp_data[k]];
XBYTE[PB55]=~j;
delay();
XBYTE[PB55]=0xff;
j=j<<1;
}
}
main()
{
unsigned char i;
count=0;
for(i=0;i<4;i++)
disp_data[4]=0x00;
XBYTE[CTL55]=0x80;
XBYTE[PB55]=0xff;
TMOD=0x01;
TL0=0x00;
TH0=0x4c;
TR0=1;
ET0=1;
EA=1;
while(1)
{
   disp();
   delay();
   }
}

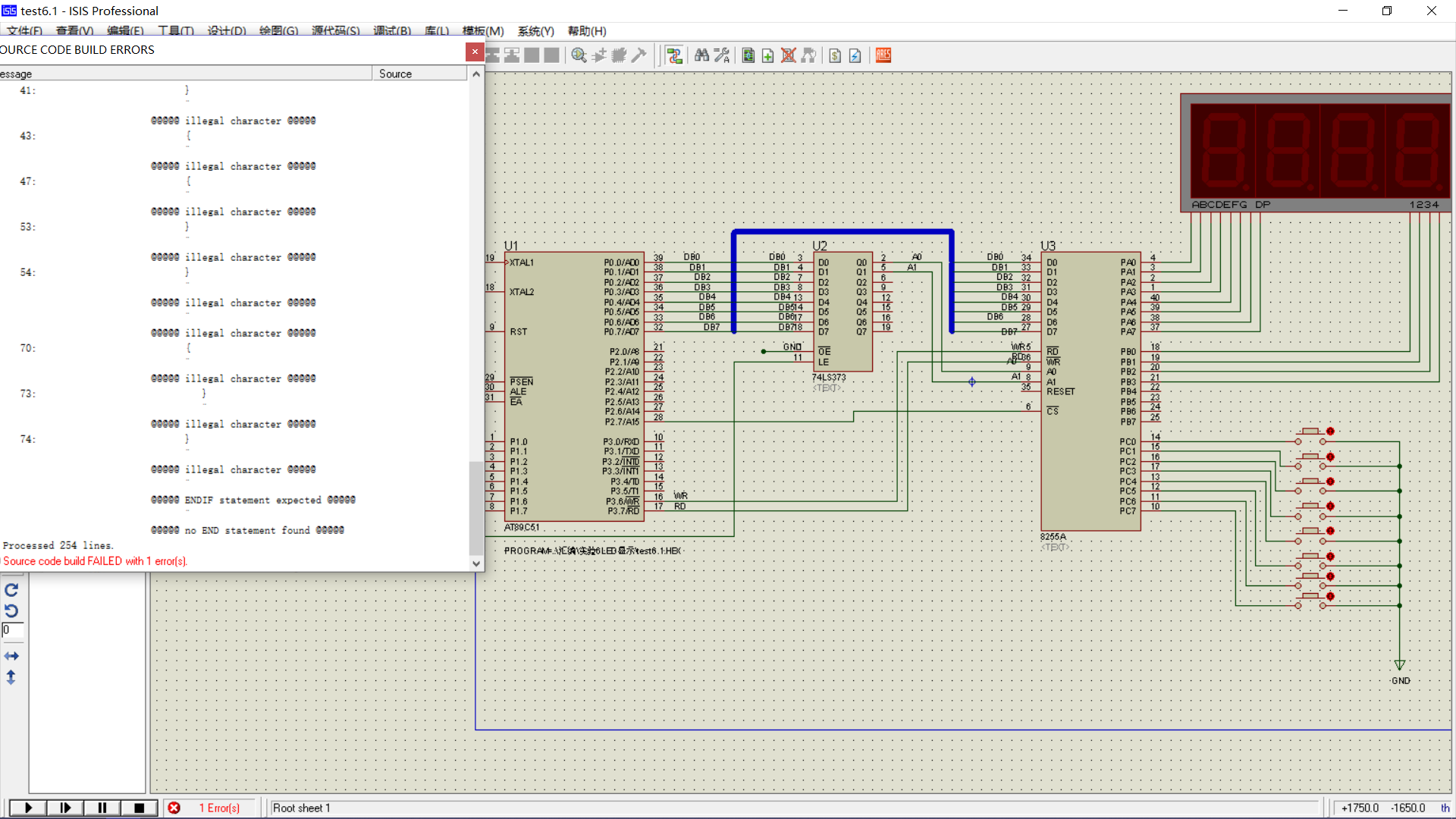
test6.1.JPEG (88.94 KB, 下载次数: 43)

编译后显示“source code build fullLED 1 error ”

编译后显示“source code build fullLED 1 error ”

无标题.png (246.34 KB, 下载次数: 48)

无标题.png
分享到:  QQ好友和群QQ好友和群 QQ空间QQ空间 腾讯微博腾讯微博 腾讯朋友腾讯朋友
收藏收藏 分享淘帖 顶 踩
回复

使用道具 举报

您需要登录后才可以回帖 登录 | 立即注册

本版积分规则

小黑屋|51黑电子论坛 |51黑电子论坛6群 QQ 管理员QQ:125739409;技术交流QQ群281945664

Powered by 单片机教程网

快速回复 返回顶部 返回列表