找回密码
 立即注册

QQ登录

只需一步,快速开始

搜索
查看: 4759|回复: 12
打印 上一主题 下一主题
收起左侧

单片机AD输出的5V脉冲信号怎么可以提升到28V?

[复制链接]
跳转到指定楼层
楼主
5V脉冲信号怎么可以提升到28V脉冲?用的是51单片机,PCF8591
分享到:  QQ好友和群QQ好友和群 QQ空间QQ空间 腾讯微博腾讯微博 腾讯朋友腾讯朋友
收藏收藏 分享淘帖 顶 踩
回复

使用道具 举报

沙发
ID:307022 发表于 2019-2-28 09:09 | 只看该作者
用光耦,或者mos管,多得很吧,就用单片机控制

评分

参与人数 1黑币 +20 收起 理由
admin + 20 回帖助人的奖励!

查看全部评分

回复

使用道具 举报

板凳
ID:307022 发表于 2019-2-28 09:11 | 只看该作者
用小电控制大电的方式,例如mos管,光耦不知行不行

评分

参与人数 1黑币 +20 收起 理由
admin + 20 回帖助人的奖励!

查看全部评分

回复

使用道具 举报

地板
ID:282850 发表于 2019-2-28 09:20 | 只看该作者
可考虑用NMOS管,外加一路28V电源,5V的脉冲信号加在NMOS的G极。NMOS的门槛电压选低压型,如2V。

评分

参与人数 1黑币 +20 收起 理由
admin + 20 回帖助人的奖励!

查看全部评分

回复

使用道具 举报

5#
ID:349617 发表于 2019-2-28 09:24 | 只看该作者
可以有一下几种选择:
1、电感或变压器做升压电路,这种电路可以驱动比较重的负载,工作电流比较大(电路复杂,效率高,波形容易失真)。
2、用功放放大电路,5V信号输入给28V以上供电的功放放大,得到28V信号(电路比价复杂,效率低,波形不容易失真)。
3、用电容升压,也就常说的无感升压。电路简单,输出只能做信号,不能带负载。

评分

参与人数 1黑币 +50 收起 理由
admin + 50 回帖助人的奖励!

查看全部评分

回复

使用道具 举报

6#
ID:176854 发表于 2019-2-28 09:32 | 只看该作者
可以用三极管或者场效应管

搜狗截图20190228093018.png (15.11 KB, 下载次数: 52)

搜狗截图20190228093018.png

评分

参与人数 1黑币 +60 收起 理由
admin + 60 回帖助人的奖励!

查看全部评分

回复

使用道具 举报

7#
ID:481945 发表于 2019-2-28 09:38 | 只看该作者
升压模块

评分

参与人数 1黑币 +20 收起 理由
admin + 20 回帖助人的奖励!

查看全部评分

回复

使用道具 举报

8#
ID:437454 发表于 2019-2-28 10:25 | 只看该作者
电荷泵泵到28V,然后用MOS驱动

评分

参与人数 1黑币 +20 收起 理由
admin + 20 回帖助人的奖励!

查看全部评分

回复

使用道具 举报

9#
ID:267330 发表于 2019-2-28 13:23 | 只看该作者
用光耦,的升压器

评分

参与人数 1黑币 +20 收起 理由
admin + 20 回帖助人的奖励!

查看全部评分

回复

使用道具 举报

10#
ID:307022 发表于 2019-3-8 09:03 | 只看该作者
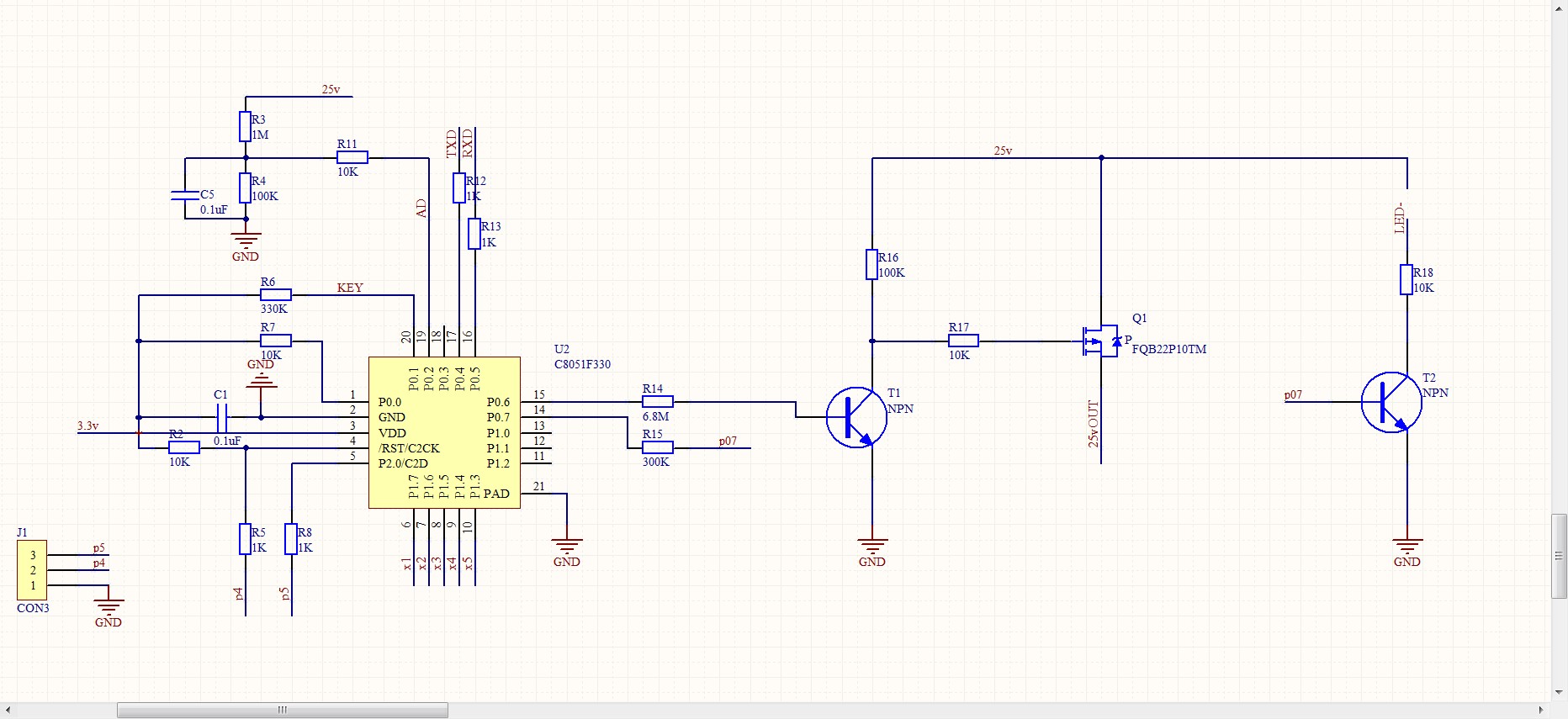
C:\Users\Administrator\Desktop\tp
中间T1选用 9013 npn三极管系列就好。mos管型号图片上面有。这是典型的单片机控制大电的电路
回复

使用道具 举报

11#
ID:307022 发表于 2019-3-8 10:07 | 只看该作者
中间T1选用 9013 npn三极管系列就好。mos管型号图片上面有。这是典型的单片机控制大电的电路

lADPDgQ9qYu9olPNA1fNB0g_1864_855.jpg (274.76 KB, 下载次数: 38)

lADPDgQ9qYu9olPNA1fNB0g_1864_855.jpg
回复

使用道具 举报

12#
ID:482879 发表于 2019-3-8 11:31 | 只看该作者
用MOS管,或者9013管之类的。再外接28V电源。
回复

使用道具 举报

13#
ID:354116 发表于 2019-3-10 19:46 | 只看该作者
DA输出,看来你是想保持脉冲的波形不变,建议用运放电路,30V单电源供电,讲信号同相放大到28V。
回复

使用道具 举报

您需要登录后才可以回帖 登录 | 立即注册

本版积分规则

小黑屋|51黑电子论坛 |51黑电子论坛6群 QQ 管理员QQ:125739409;技术交流QQ群281945664

Powered by 单片机教程网

快速回复 返回顶部 返回列表