找回密码
 立即注册

QQ登录

只需一步,快速开始

搜索
查看: 4631|回复: 1
打印 上一主题 下一主题
收起左侧

SL9008B 3.1V至60V大功率恒流电路

[复制链接]
跳转到指定楼层
楼主
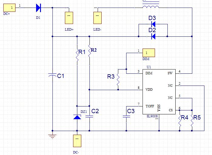
SL9008 12-36V输入电压 负载1-3串2A 恒流电路




概述
SL9008 是一款内置60V 功率MOS
高效率、高精度的开关降压型大功率LED
恒流驱动芯片。
SL9008 采用固定关断时间的峰值电
流控制方式,关断时间可通过外部电容进
行调节,工作频率可根据用户要求而改变。
SL9008 通过调节外置的电流采样电
阻,能控制高亮度LED 灯的驱动电流,使
LED 灯亮度达到预期恒定亮度。
在DIM 端加PWM 信号,可以进行
LED 灯调光。DIM 端同时支持线性调光。
SL9008 内部还集成了VDD稳压管以
及过温保护电路等,减少外围元件并提高
系统可靠性。
SL9008 采用ESOP8 封装。散热片内
置接SW 脚。
特点
◆内置60V MOS
◆宽输入电压范围:3.1V~60V
◆高效率:可高达93%
◆支持PWM 调光和线性调光
◆最大工作频率:1MHz
◆CS 电压:250mV
◆芯片供电欠压保护:2.6V
◆关断时间可调
◆智能过温保护
◆内置VDD 稳压管
应用
◆自行车、电动车、摩托车灯
◆强光手电
◆LED 射灯
◆大功率LED 照明
◆LED 背光
电路图:



分享到:  QQ好友和群QQ好友和群 QQ空间QQ空间 腾讯微博腾讯微博 腾讯朋友腾讯朋友
收藏收藏2 分享淘帖 顶 踩
回复

使用道具 举报

沙发
ID:579730 发表于 2019-7-17 10:29 | 只看该作者
很符合我要的,就是不知道自己能不能做出来
回复

使用道具 举报

您需要登录后才可以回帖 登录 | 立即注册

本版积分规则

小黑屋|51黑电子论坛 |51黑电子论坛6群 QQ 管理员QQ:125739409;技术交流QQ群281945664

Powered by 单片机教程网

快速回复 返回顶部 返回列表