找回密码
 立即注册

QQ登录

只需一步,快速开始

搜索
查看: 2415|回复: 4
收起左侧

这个板子的单片机程序如何搞定?求思路 求指点

[复制链接]
ID:61140 发表于 2019-5-26 16:31 | 显示全部楼层 |阅读模式
哪个大神帮我搞个程序,但是功能必需达到我的要求,板子的样子是这样的

002.JPG

屏是川航的CH19264 带中文字库芯片
003.JPG



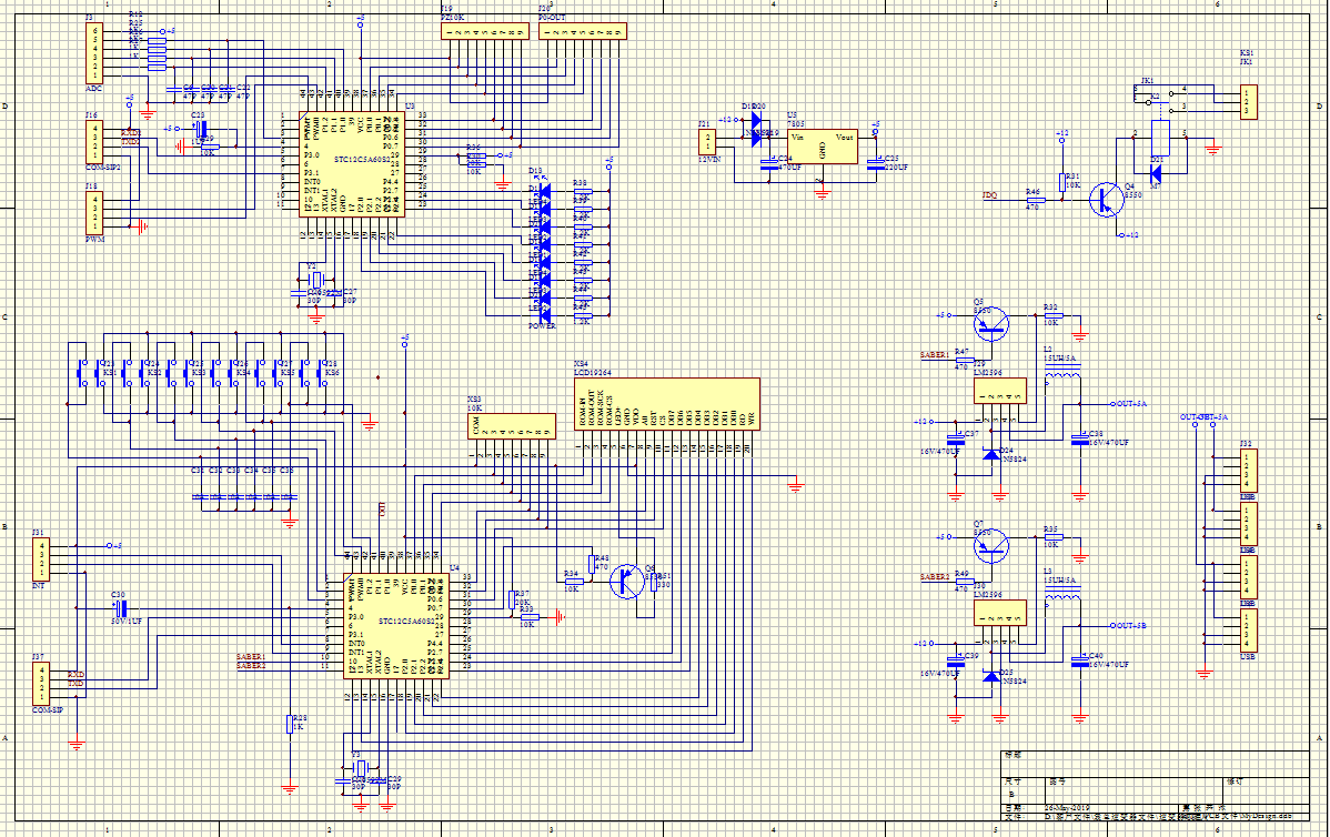
这个是原理图
两个51单片机的原理图.png

要求使用汇编语言,不能用C
哪位大神可以搞定的请加我:13598128542
回复

使用道具 举报

ID:61140 发表于 2019-5-31 14:49 | 显示全部楼层
哪位大神帮我搞一下,有偿可以,可以细谈
回复

使用道具 举报

ID:401564 发表于 2019-5-31 18:57 | 显示全部楼层
要求要有什么功能?这板子是用来干嘛的?LCD驱动的型号是什么?
电路文件上传上来一下,图片看不清楚
回复

使用道具 举报

ID:61140 发表于 2023-10-21 20:55 | 显示全部楼层
已经会了,实在无奈之下自己学习了C语言编程。
回复

使用道具 举报

ID:195496 发表于 2023-10-22 07:37 | 显示全部楼层
我可以用汇编搞定
回复

使用道具 举报

您需要登录后才可以回帖 登录 | 立即注册

本版积分规则

小黑屋|51黑电子论坛 |51黑电子论坛6群 QQ 管理员QQ:125739409;技术交流QQ群281945664

Powered by 单片机教程网

快速回复 返回顶部 返回列表