找回密码
 立即注册

QQ登录

只需一步,快速开始

搜索
查看: 4419|回复: 1
打印 上一主题 下一主题
收起左侧

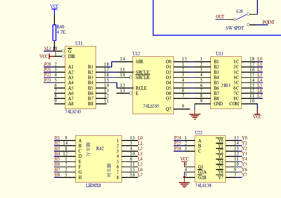
大家帮忙找下错

[复制链接]
跳转到指定楼层
楼主
ID:37434 发表于 2012-10-13 19:50 | 只看该作者 回帖奖励 |倒序浏览 |阅读模式
#include #include #define F_CPU 7372800 /* 单片机主频为7.3728MHz,用于延时子程序 */ #include #include #include //*********************************************************************** // 定义变量区 //*********************************************************************** #define uchar unsigned char #define uint unsigned int #define hang PORTE #define data PORTE.0 #define yiwei PORTE.1 #define reset PORTE.2 #define shuchu PORTE.3 #define dir DDRE #define delay_us(x) _delay_us(x) //AVR GCC延时函数 x(us) #define delay_ms(x) _delay_ms(x) //AVR GCC延时函数 x(ms) uchar shuzi[]={0x66,0x3f}; uchar table[]={0x00,0x01,0x02,0x03,0x04,0x05,0x06,0x07}; void xianshi(uchar byte) { uint i; for(i=0;i<8;i++) { data="byte&1<
分享到:  QQ好友和群QQ好友和群 QQ空间QQ空间 腾讯微博腾讯微博 腾讯朋友腾讯朋友
收藏收藏 分享淘帖 顶 踩
回复

使用道具 举报

沙发
ID:7485 发表于 2012-10-15 13:06 | 只看该作者

搞这么复杂!

 

74ls245有什么用?单片机完全可以驱动595.

 

你的单片机是什么型号的?如果是cmos的不一定行。

 

 

回复

使用道具 举报

您需要登录后才可以回帖 登录 | 立即注册

本版积分规则

小黑屋|51黑电子论坛 |51黑电子论坛6群 QQ 管理员QQ:125739409;技术交流QQ群281945664

Powered by 单片机教程网

快速回复 返回顶部 返回列表