找回密码
 立即注册

QQ登录

只需一步,快速开始

搜索
查看: 1271|回复: 0
打印 上一主题 下一主题
收起左侧

PIC下载器线电路图

[复制链接]
跳转到指定楼层
楼主
PIC下载器线电路图

并口下载线.jpg (40.07 KB, 下载次数: 22)

并口下载线

并口下载线

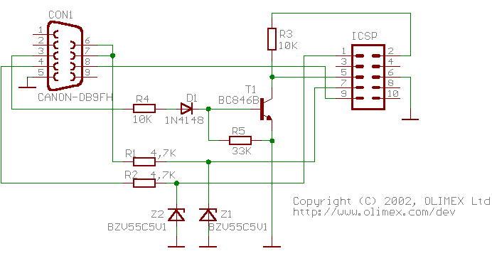
串口下载线.gif (6.76 KB, 下载次数: 22)

串口下载线.gif
分享到:  QQ好友和群QQ好友和群 QQ空间QQ空间 腾讯微博腾讯微博 腾讯朋友腾讯朋友
收藏收藏 分享淘帖 顶 踩
回复

使用道具 举报

您需要登录后才可以回帖 登录 | 立即注册

本版积分规则

小黑屋|51黑电子论坛 |51黑电子论坛6群 QQ 管理员QQ:125739409;技术交流QQ群281945664

Powered by 单片机教程网

快速回复 返回顶部 返回列表