找回密码
 立即注册

QQ登录

只需一步,快速开始

搜索
查看: 3164|回复: 7
收起左侧

stc15系列单片机输出口模式问题

[复制链接]
ID:609989 发表于 2019-10-22 11:02 | 显示全部楼层 |阅读模式
今天看15系列单片机手册,发现一句话:
  虽然每个I/O在弱上拉(双向口)、强推挽输出、开漏模式都能承受20mA的灌电流(还要加限流电阻,1K,560Ω等),强推挽输出时能输出20mA的拉电流(也要加限流电阻),但整个芯片不要超过90mA,即MCU-VCC,MCU-CNG流入流出都不要超过90mA。

      我的外围设备有10个,准备用24V继电器隔离,所以我把I/0设置成了 强推挽输出。但是每个继电器驱动都大概需要20mA了,如果10个200mA,是不是就把单片机烧了,我应该咋办。

回复

使用道具 举报

ID:594395 发表于 2019-10-22 14:45 | 显示全部楼层
加驱动电路,三极管之类的,或者有专门的驱动IC的可以参考
回复

使用道具 举报

ID:401564 发表于 2019-10-22 15:42 | 显示全部楼层
这是最基本的入门知识,单片机只能是作为小电流信号驱动元件,肯定是不能作为功率元件来使用的了
极少有人直接用单片机来驱动继电器的,至少是加个三极管或者是驱动IC什么的
回复

使用道具 举报

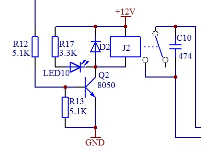
ID:213173 发表于 2019-10-22 15:52 | 显示全部楼层
这是一个实际应用中的继电器驱动电路,MCU型号15W404AS,强推挽I/O口高电平输出不到1mA。如果楼主输出通道太多,可以考虑使用NMOS管BS170,其驱动电流小到可以忽略不计。
无标题.jpg

回复

使用道具 举报

ID:524818 发表于 2019-10-22 16:12 | 显示全部楼层
加驱动ic 例如:2003 或者2803之类的
回复

使用道具 举报

ID:628330 发表于 2019-10-22 17:04 | 显示全部楼层
我记得芯片总电流不能超90ma吧,, 驱动继电器肯定要加驱动的.
回复

使用道具 举报

ID:609989 发表于 2019-10-23 13:53 | 显示全部楼层
cphnkj188 发表于 2019-10-22 16:12
加驱动ic 例如:2003 或者2803之类的

谢谢,这个挺好的,集成的。
还有啊,这个2803的VCC说兼容TTL与CMOS,意思是不是我用5V~12V之内的电压都可以呢?
回复

使用道具 举报

ID:307020 发表于 2019-10-23 15:37 | 显示全部楼层
是的,通过MCU芯片总电流不要超过90MA,需要加功率驱动电路(三极管、IC等),最后在MCU与功率驱动电路之间用光耦合器件隔离,以免MCU受功率驱动电路问题影响。
回复

使用道具 举报

您需要登录后才可以回帖 登录 | 立即注册

本版积分规则

小黑屋|51黑电子论坛 |51黑电子论坛6群 QQ 管理员QQ:125739409;技术交流QQ群281945664

Powered by 单片机教程网

快速回复 返回顶部 返回列表