找回密码
 立即注册

QQ登录

只需一步,快速开始

搜索
查看: 5571|回复: 6
打印 上一主题 下一主题
收起左侧

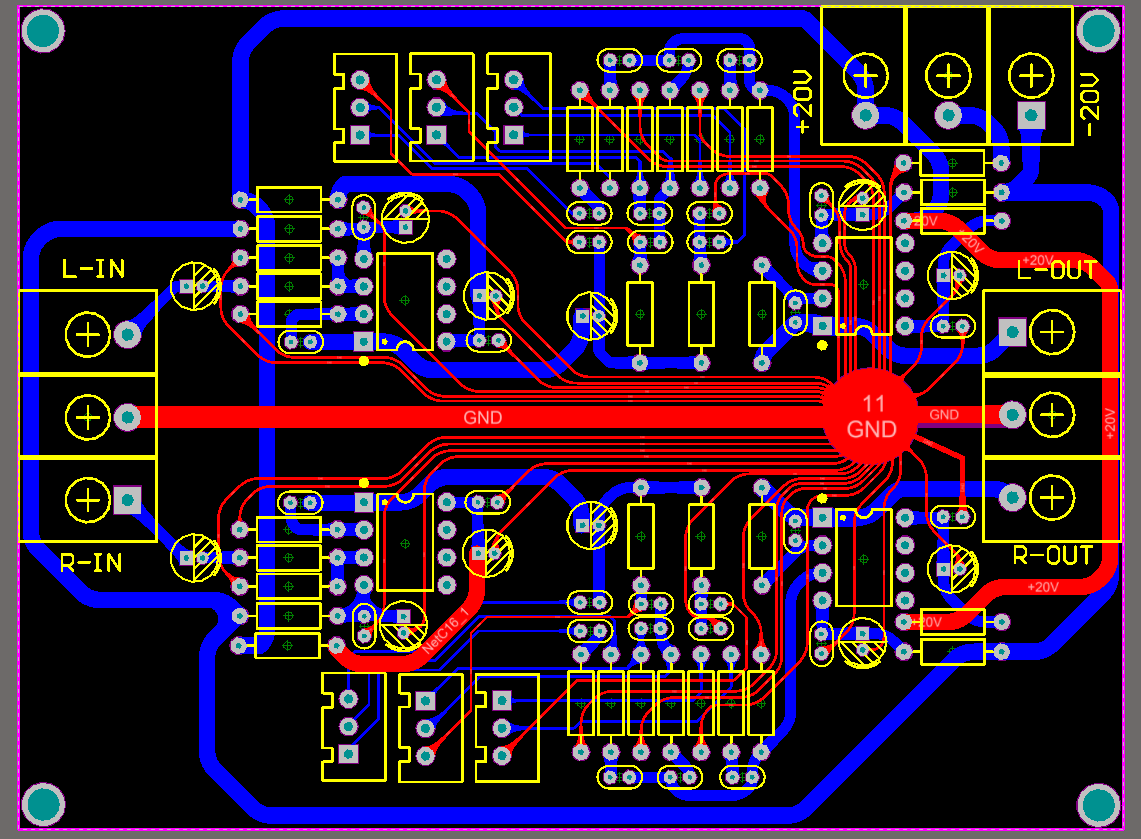
今天刚做的功放前级调音电路,大家进来看看咯

[复制链接]
跳转到指定楼层
楼主
今天画了一块高中低音调节电路,大家有什么建议么?如果觉得不错,我后续修改后会上传PCB文件。
在这里我有个疑问,建议高中低音前级跟功放后级分开么?
如果分开了,两级使用什么线连接在一起更好?

分享到:  QQ好友和群QQ好友和群 QQ空间QQ空间 腾讯微博腾讯微博 腾讯朋友腾讯朋友
收藏收藏1 分享淘帖 顶 踩
回复

使用道具 举报

沙发
ID:513271 发表于 2020-7-8 07:32 | 只看该作者
板子设计太差劲了
回复

使用道具 举报

板凳
ID:608600 发表于 2020-7-8 21:20 | 只看该作者
这个走线可以修改修改
,不建议
回复

使用道具 举报

地板
ID:800803 发表于 2020-7-10 08:34 | 只看该作者
实验效果怎么样?
回复

使用道具 举报

5#
ID:981034 发表于 2021-12-29 08:43 | 只看该作者
电源地位于中心点
回复

使用道具 举报

6#
ID:981034 发表于 2021-12-29 08:44 | 只看该作者
尽量不用运放,运放劣化声音
回复

使用道具 举报

7#
ID:819198 发表于 2021-12-29 11:03 | 只看该作者
好像一点接地不是这样理解的
回复

使用道具 举报

您需要登录后才可以回帖 登录 | 立即注册

本版积分规则

小黑屋|51黑电子论坛 |51黑电子论坛6群 QQ 管理员QQ:125739409;技术交流QQ群281945664

Powered by 单片机教程网

快速回复 返回顶部 返回列表