找回密码
 立即注册

QQ登录

只需一步,快速开始

搜索
查看: 3336|回复: 1
打印 上一主题 下一主题
收起左侧

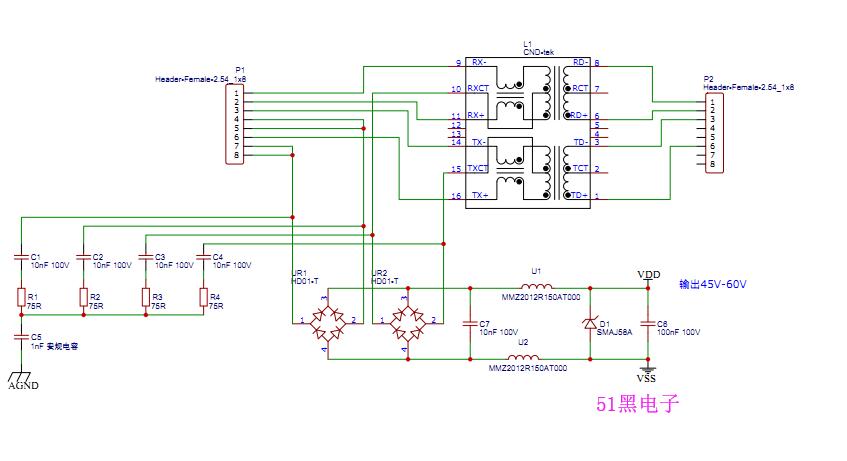
poe输出12V 1A方案原理图 可用

[复制链接]
跳转到指定楼层
楼主
poe 输出12V 1A 方案可用

0.jpg (58.09 KB, 下载次数: 76)

0.jpg

0.jpg (35.01 KB, 下载次数: 69)

0.jpg
分享到:  QQ好友和群QQ好友和群 QQ空间QQ空间 腾讯微博腾讯微博 腾讯朋友腾讯朋友
收藏收藏1 分享淘帖 顶 踩
回复

使用道具 举报

沙发
ID:346037 发表于 2022-9-29 11:04 | 只看该作者
正在学习该电路,能否一起交流一下
回复

使用道具 举报

您需要登录后才可以回帖 登录 | 立即注册

本版积分规则

小黑屋|51黑电子论坛 |51黑电子论坛6群 QQ 管理员QQ:125739409;技术交流QQ群281945664

Powered by 单片机教程网

快速回复 返回顶部 返回列表