找回密码
 立即注册

QQ登录

只需一步,快速开始

搜索
查看: 2104|回复: 0
收起左侧

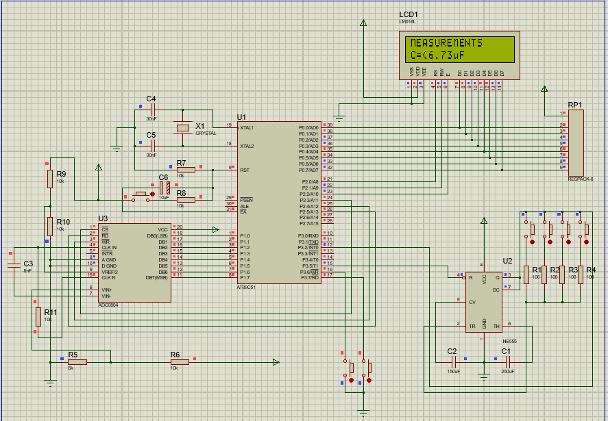
帮我看看电容为什么测不出来,谢谢。

[复制链接]
ID:749622 发表于 2020-7-2 08:11 | 显示全部楼层 |阅读模式

电容

电容

电阻

电阻



电阻没问题,但电容测不出来,无论怎么换参数都出不来。能帮我看看是不是程序问题吗。谢谢。

KCSJ.zip

1.92 KB, 下载次数: 2

程序

回复

使用道具 举报

您需要登录后才可以回帖 登录 | 立即注册

本版积分规则

小黑屋|51黑电子论坛 |51黑电子论坛6群 QQ 管理员QQ:125739409;技术交流QQ群281945664

Powered by 单片机教程网

快速回复 返回顶部 返回列表