找回密码
 立即注册

QQ登录

只需一步,快速开始

搜索
查看: 1562|回复: 0
收起左侧

DP9241总线收发芯片PIN对PIN兼容SI9241AEY-Y1-E3

[复制链接]
ID:800848 发表于 2020-7-14 09:53 | 显示全部楼层 |阅读模式
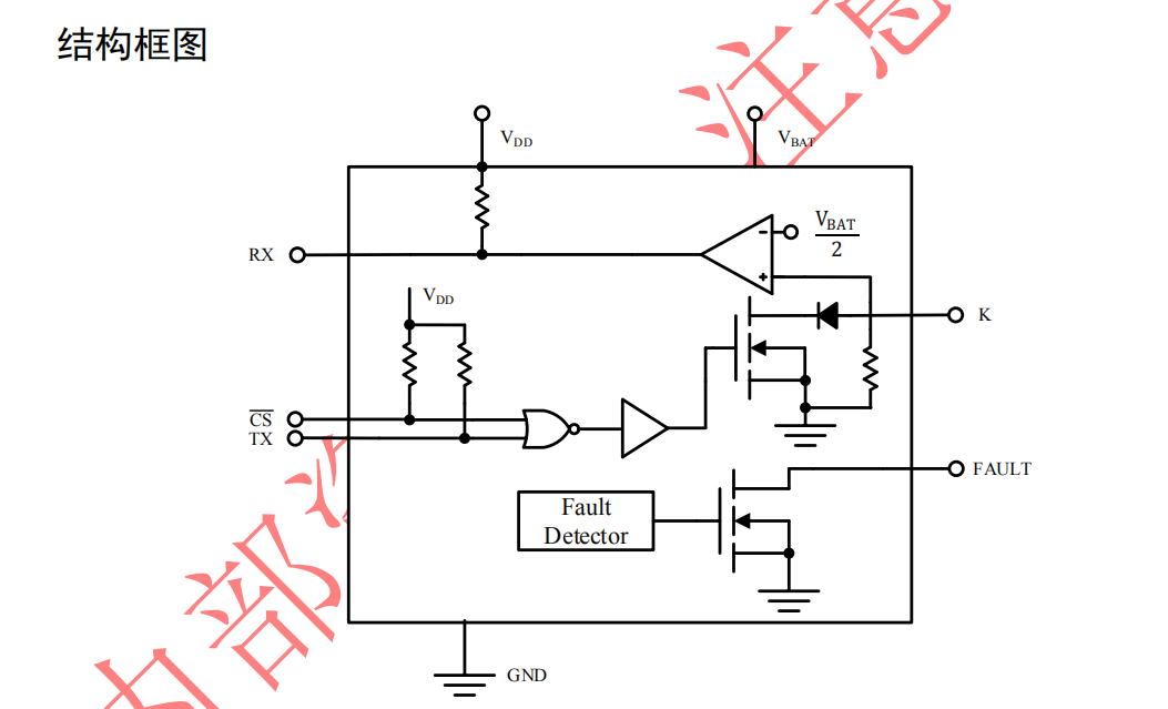
DP9241 是一款应用于汽车诊断系统中的单片总线收发器,为汽车诊断系统提供双向串行通信。该收发器既能工作在发射模式,也能工作在接收模式,并且它具有过温、短路检测功能。
芯片采用了 8-pin SO 封装。能可靠安全的工作在车载温度范围-40 度~125度。此外输出端 RX 可以驱动CMOS 或者 1LSTTL 负载。

功能描述
既能工作在发射模式,也能工作在接收模式,并且它具有过温、短路检测功能。
当芯片供电后,K 端电压会与内部的 VBAT/2 进行比较,如果 K 端电压小于 VBAT/2,那么 RX 端电压被拉到低电平。如果 K 端电压大于 VBAT/2,那么 RX 端电压被拉到高电平。当收发器处于发射模式时,信号 CS 必须设置为低电平。当信号 CS 和 TX 被设置为低电平时,内部的MOSFET 将会打开,将 K 端电压拉到低电平。当 CS 设置为高电平时, DP9241 处于接收模式,内部的 MOSFET 被关断,K 为高电平,RX 也为高电平。当处于过温或者 K 线短路到VBAT 情况下,为了保护器件安全, DP9241会关断输出 K,并且 FAULT 端会给出报警信号。如果想让 FAULT 端的报警信号复位,可以给CS 一个高脉冲。RX,CS 及 TX 端都有一个接到 VDD的内部上拉电阻,K 端有一个内部下拉电阻,值得注意的是,TX,VBAT或者 GND,其中任何一个开路,K 输出都是关断的
AGJ3_T9H7N(BE0))%8Y1X.png

DP9241.png

应用:
汽车电子诊断通信

主要特性
1.电压工作范围 6V≤VBAT≤36V
2.具有超低休眠电流
IBAT(SB)=0.18μA @VDD=0.5V
3.关断状态下,具有很小的静态电流
IBAT=110μA @ IDD≦3μA
4.能兼容 ISO9141
5.具有过温预警功能

6.具有 K 总线短路预警功能
7.典型传输速度为 200 kbaud


回复

使用道具 举报

您需要登录后才可以回帖 登录 | 立即注册

本版积分规则

小黑屋|51黑电子论坛 |51黑电子论坛6群 QQ 管理员QQ:125739409;技术交流QQ群281945664

Powered by 单片机教程网

快速回复 返回顶部 返回列表