找回密码
 立即注册

QQ登录

只需一步,快速开始

搜索
查看: 4139|回复: 3
收起左侧

请教直流逆变交流电源电路问题

[复制链接]
ID:734017 发表于 2020-10-23 01:37 | 显示全部楼层 |阅读模式
300黑币
本帖最后由 happy2058 于 2020-10-24 00:18 编辑

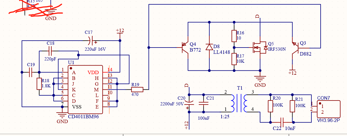
话不多说,先上图(拿现有的板画的)因为某种关系,要自己干。
电源从12V经变压器流向F530。
PWM 为1MHZ 12V方波,三极管控制F530开关。
网上找到关于逆变资料比较乱,为什么最最终输出能变成正弦波?(接近正弦)
补充一下原理图 51hei图片_20201024001419.png
ef7f44c0db8e019ebd11d9e854a3f81.jpg
输出波形
2dfac33ced08aefbde9b9f54c0a637c.jpg
过变压器初级在530漏极位置波形
1ec570e0f54cfb4ef2a1f1b83bad700.jpg
PWM

51hei图片_20201023235753.png
回复

使用道具 举报

ID:767423 发表于 2020-10-23 08:58 | 显示全部楼层
你这个图有点不对,C??和C???不是接OUT。输出是RC微分电路?逆变器如果想输出接近正弦,那驱动脉冲肯定是SPWM波。
回复

使用道具 举报

ID:833190 发表于 2020-10-23 10:09 | 显示全部楼层
是不同面积的方波组合,近似正弦波的。在一个正弦波周期内,PWM输出的占空比按正弦规律变化,得到的输出电压也近似正弦波。而且用不同的PWM方法控制,得到的波形也有差别。比较常用的是SPWM。
回复

使用道具 举报

ID:734017 发表于 2020-10-23 13:38 | 显示全部楼层
hsl32 发表于 2020-10-23 08:58
你这个图有点不对,C??和C???不是接OUT。输出是RC微分电路?逆变器如果想输出接近正弦,那驱动脉冲肯定是SPW ...

因为原理图还没有注解,可以说一下RC微分电路电路吗
回复

使用道具 举报

您需要登录后才可以回帖 登录 | 立即注册

本版积分规则

小黑屋|51黑电子论坛 |51黑电子论坛6群 QQ 管理员QQ:125739409;技术交流QQ群281945664

Powered by 单片机教程网

快速回复 返回顶部 返回列表