找回密码
 立即注册

QQ登录

只需一步,快速开始

搜索
查看: 2810|回复: 3
收起左侧

大佬求助 用51单片机测量电源在不同负载电阻下的电压电流

[复制链接]
ID:920065 发表于 2021-5-12 18:40 | 显示全部楼层 |阅读模式
80黑币
  已经知道不同负载电阻我可以用继电器和三极管,利用单片机控制它的导通,然后再把这一串不同的负载接在电路中,想要看测量电源在不同电阻下的电压和电流,并且还要测量短路实验,想要得到电压电流在不同情况下的波形,知道电压的畸变率等等。那我想用51单片机,ADC0809,ACS712,LCD1602搭建电路图和proteus应该可行吧,大佬们有没有什么高见和方法的?

回复

使用道具 举报

ID:155507 发表于 2021-5-12 19:54 | 显示全部楼层
不用ADC ,用INA219B芯片


大多数电流测量设备(例如电流面板仪表)仅适用于低压侧测量。 这意味着除非您不希望涉及电池,否则必须将测量电阻器粘在目标接地和真实接地之间。

由于电阻两端的电压降与电流消耗成正比,因此这意味着接地参考会随着电流的变化而变化。 具有偏移的接地参考会导致许多电路出现问题。

INA219B芯片更加智能-即使以3或5V供电,它也可以处理高达+ 26VDC的高端电流测量。 它还会报告高侧电压,这对于跟踪电池寿命或太阳能电池板非常有用。



http://www.51hei.com/bbs/dpj-202698-1.html
http://www.51hei.com/bbs/dpj-202638-1.html
回复

使用道具 举报

ID:920065 发表于 2021-5-14 11:09 | 显示全部楼层
angmall 发表于 2021-5-12 19:54
不用ADC ,用INA219B芯片

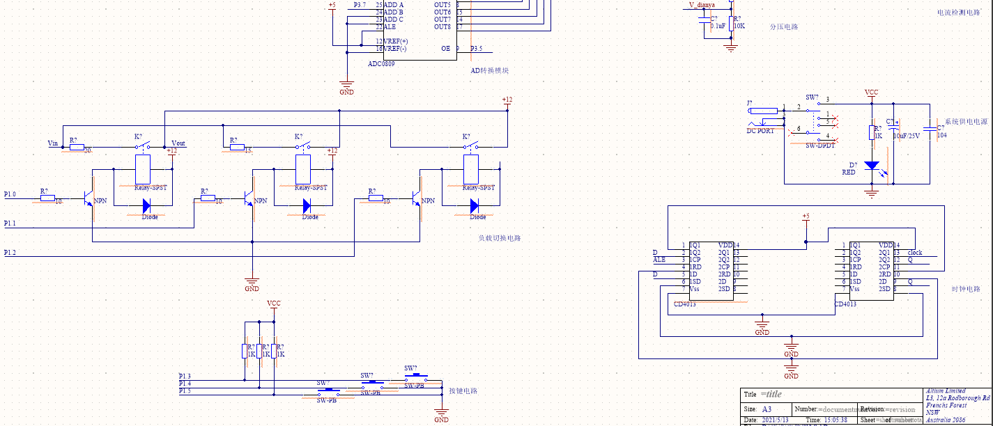
你好,我是要用51单片机测量矿用本质安全电源的电源和电压,电压畸变率还有做电路实验。一般本质安全电源输出12V,24V,36V,,输出几百毫安电流,这意味着1,我要搭建多个负载,模拟电源在不同负载或者短路下的电压电流情况,需要补充译码器不然IO口不够用,2,用AD测量需要明确测量的位置,3,采样电压可能太大,需要加调节滤波电路还有保护电路防止过压,4,我用的数码管最好能有个指示灯,标明是测量还是设定值。这是以下是凭感觉搭的AD图需要改进的地方,大佬有何想法高见 捕获3.PNG 捕获4.PNG
回复

使用道具 举报

ID:920065 发表于 2021-5-14 11:37 | 显示全部楼层
angmall 发表于 2021-5-12 19:54
不用ADC ,用INA219B芯片

因为用ADC0809的电路图已经画完了,所以想在它基础上改一下,投切更多电阻,有滤波有保护,ADC测量电压电流
回复

使用道具 举报

您需要登录后才可以回帖 登录 | 立即注册

本版积分规则

小黑屋|51黑电子论坛 |51黑电子论坛6群 QQ 管理员QQ:125739409;技术交流QQ群281945664

Powered by 单片机教程网

快速回复 返回顶部 返回列表