找回密码
 立即注册

QQ登录

只需一步,快速开始

搜索
查看: 3522|回复: 6
打印 上一主题 下一主题
收起左侧

单片机温控风扇实物无法运行 LCD1602屏只显示一排格子

[复制链接]
跳转到指定楼层
楼主
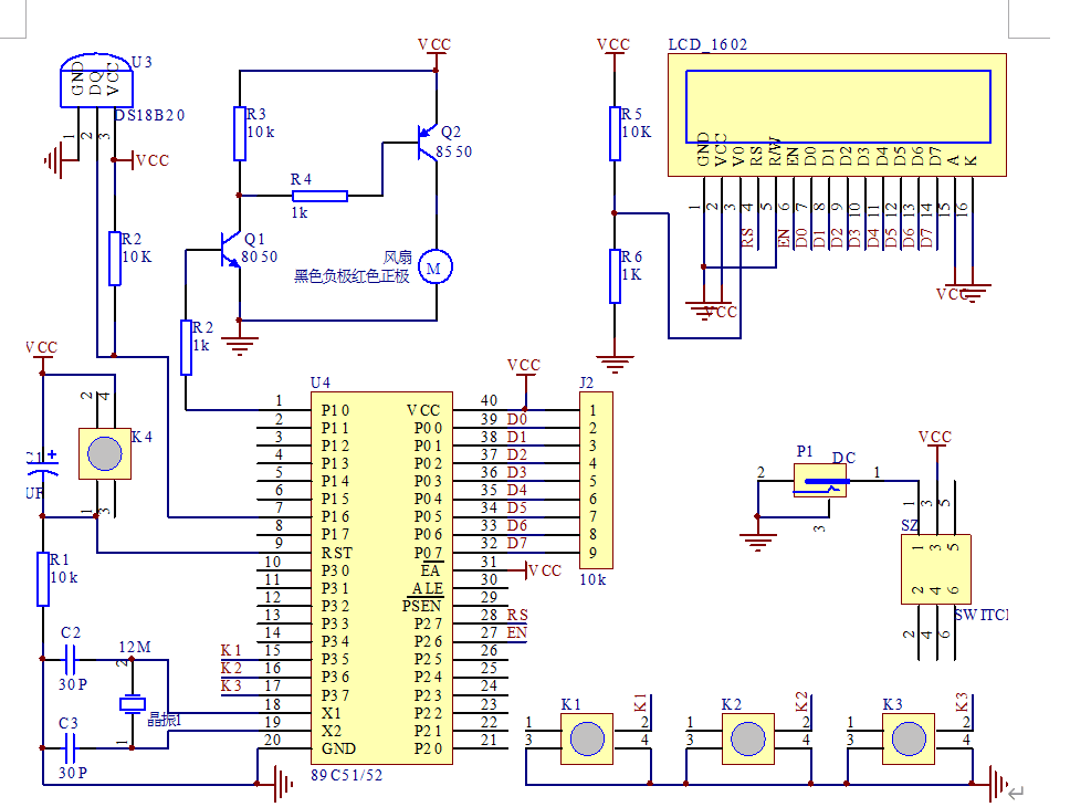
做设计选了单片机 做了LCD1602的温控风扇 焊好了 实物没法运行 LCD屏只显示一排格子 几个调速按钮按下好像也没什么反应 是我的焊接图有问题吗 焊接图贴了

原理图跟程序
#include<reg51.h>
#include<intrins.h>             //包含头文件
#define LCD1602 P0
#define uchar unsigned char
#define uint unsigned int         //宏定义
////////////////////
sbit dj=P1^0;//电机控制端接口
sbit DQ=P1^6;//温度传感器接口
sbit SN=P1^1;//使能继电器动作
//////////按键接口/////////////////////////////////
sbit key1=P3^5;//设置温度
sbit key2=P3^6;//温度加
sbit key3=P3^7;//温度减

//////////////////////////////////////////////////////
sbit RS = P2^7;
sbit EN = P2^6;
uint wen_du;                        //温度变量  
uint shang,xia; //对比温度暂存变量
uchar dang;//档位显示
uchar Mode=0;
uchar d1,d2,d3;//显示数据暂存变量
uchar code tab1[]={" P:   T:   .  C "};
uchar code tab2[]={"TH:   C  TL:   C"};
void delay(uint ms)        //延时函数,大约延时
{
    uchar x;
    for(ms;ms>0;ms--)
        for(x=50;x>0;x--);
}
/***********ds18b20延迟子函数(晶振12MHz )*******/
void delay_18B20(uint i)
{
    while(i--);
}
/**********ds18b20初始化函数**********************/
void Init_DS18B20()
{
     uchar x=0;
     DQ=1;          //DQ复位
     delay_18B20(8);  //稍做延时
     DQ=0;          //单片机将DQ拉低
     delay_18B20(80); //精确延时 大于 480us
     DQ=1;          //拉高总线
     delay_18B20(14);
     x=DQ;            //稍做延时后 如果x=0则初始化成功 x=1则初始化失败
     delay_18B20(20);
}
/***********ds18b20读一个字节**************/  
uchar ReadOneChar()
{
    uchar i=0;
    uchar dat=0;
    for (i=8;i>0;i--)
     {
          DQ=0; // 给脉冲信号
          dat>>=1;
          DQ=1; // 给脉冲信号
          if(DQ)
          dat|=0x80;
          delay_18B20(4);
     }
     return(dat);
}
/*************ds18b20写一个字节****************/  
void WriteOneChar(uchar dat)
{
     uchar i=0;
     for (i=8;i>0;i--)
     {
          DQ=0;
         DQ=dat&0x01;
        delay_18B20(5);
         DQ=1;
        dat>>=1;
    }
}
/**************读取ds18b20当前温度************/
void ReadTemperature()
{
    uchar a=0;
    uchar b=0;
    uint t=0;
    float tt=0;
    Init_DS18B20();
    WriteOneChar(0xCC);        // 跳过读序号列号的操作
    WriteOneChar(0x44);     // 启动温度转换
    delay_18B20(100);       // this message is wery important
    Init_DS18B20();
    WriteOneChar(0xCC);     //跳过读序号列号的操作
    WriteOneChar(0xBE);     //读取温度寄存器等(共可读9个寄存器) 前两个就是温度
    delay_18B20(100);
    a=ReadOneChar();        //读取温度值低位
    b=ReadOneChar();           //读取温度值高位
    t=b;                  //将高8位数据存入t
    t<<=8;              //t左移8位
    t=t|a;              //将t|a得到一个16位的温度数据
    tt=t*0.0625;          //一个最低位代表0.0625°C,所以要*0.0625得到实际温度,因为有小数运算,所以定义的tt是float浮点型变量
    wen_du= tt*10+0.5;     //放大10倍输出并四舍五入(将温度放大10倍可以得到小数部分)
}

/********液晶写入指令函数与写入数据函数,以后可调用**************/

void write_1602com(uchar com)//****液晶写入指令函数****
{
    RS=0;//数据/指令选择置为指令
//    rw=0; //读写选择置为写
    LCD1602=com;//送入数据
//    delay(10);
    EN=1;//拉高使能端,为制造有效的下降沿做准备
    delay(10);
    EN=0;//en由高变低,产生下降沿,液晶执行命令
}


void write_1602dat(uchar dat)//***液晶写入数据函数****
{
    RS=1;//数据/指令选择置为数据
//    rw=0; //读写选择置为写
    LCD1602=dat;//送入数据
//    delay(10);
    EN=1; //en置高电平,为制造下降沿做准备
    delay(10);
    EN=0; //en由高变低,产生下降沿,液晶执行命令
}


void lcd_init()//***液晶初始化函数****
{
    uchar a;
    write_1602com(0x38);//设置液晶工作模式,意思:16*2行显示,5*7点阵,8位数据
    write_1602com(0x0c);//开显示不显示光标
    write_1602com(0x06);//整屏不移动,光标自动右移
    write_1602com(0x01);//清显示
//   
    write_1602com(0x80);//日历显示固定符号从第一行第1个位置之后开始显示
    for(a=0;a<16;a++)
    {
        write_1602dat(tab1[a]);//向液晶屏写日历显示的固定符号部分
//        delay(3);
    }
    write_1602com(0x80+0x40);//时间显示固定符号写入位置,从第2个位置后开始显示
    for(a=0;a<16;a++)
    {
        write_1602dat(tab2[a]);//写显示时间固定符号,两个冒号
//        delay(3);
    }
}
void display()
{
    if(Mode==0)
    {
        write_1602com(0x80+3);
        write_1602dat(dang+0x30);
        write_1602com(0x80+8);
        write_1602dat(wen_du/1000+0x30);
        write_1602dat(wen_du%1000/100+0x30);
        write_1602dat(wen_du%100/10+0x30);
        write_1602com(0x80+12);
        write_1602dat(wen_du%10+0x30);
        write_1602dat(0xdf);
        write_1602com(0x80+0x40+3);
        write_1602dat(shang/10+0x30);
        write_1602dat(shang%10+0x30);
        write_1602dat(0xdf);
        write_1602com(0x80+0x40+12);
        write_1602dat(xia/10+0x30);
        write_1602dat(xia%10+0x30);
        write_1602dat(0xdf);            
    }                                 
}

void KEY()
{
            //功能键
    if(key1==0)
    {
        delay(10);
        if(key1==0)
        {
            Mode++;
            if(Mode==3)
            Mode=0;
        }
        while(key1==0)
        {
            if(Mode==0)
                {
                //    write_1602com(0x80+0x40+6);
                    write_1602com(0x0c);
                }   
            else if(Mode==1)
                {
                    write_1602com(0x80+0x40+4);
                    write_1602com(0x0f);
                }   
            else
                {
                    write_1602com(0x80+0x40+13);
                    write_1602com(0x0f);
                }                           
        }
    }
    //增加
    if(key2==0&&Mode==1)
    {
        delay(10);
        if(key2==0)   
        {
            shang++;
            if(shang>=99)   
            shang=99;
            write_1602com(0x80+0x40+3);
            write_1602dat(shang/10+0x30);
            write_1602dat(shang%10+0x30);
            write_1602com(0x80+0x40+4);   
        }
        while(key2==0);
        
    }
    //减少
    if(key3==0&&Mode==1)
    {
        delay(10);
        if(key3==0)
        {
            shang--;
            if(shang==xia)   
            shang=xia+1;
            write_1602com(0x80+0x40+3);
            write_1602dat(shang/10+0x30);
            write_1602dat(shang%10+0x30);
            write_1602com(0x80+0x40+4);   
        }
        while(key3==0);
    }
    if(key2==0&&Mode==2)
    {
        delay(10);
        if(key2==0)   
        {
            xia++;
            if(xia==shang)   
            xia=shang-1;
            write_1602com(0x80+0x40+12);
            write_1602dat(xia/10+0x30);
            write_1602dat(xia%10+0x30);
            write_1602com(0x80+0x40+13);   
        }
        while(key2==0);
        
    }
    //减少
    if(key3==0&&Mode==2)
    {
        delay(10);
        if(key3==0)
        {
            xia--;
            if(xia<=0)   
            xia=0;
            write_1602com(0x80+0x40+12);
            write_1602dat(xia/10+0x30);
            write_1602dat(xia%10+0x30);
            write_1602com(0x80+0x40+13);   
        }
        while(key3==0);        
    }
}
void zi_dong()//自动温控模式
{
    if(wen_du<(xia*10)){dj=0;dang=0;SN=0;TR0=0;}//低于下限  档位为0 电机停止
    if((wen_du>=(xia*10))&&(wen_du<=(shang*10)))//温度大于下限,小于上限  1挡
    {
        dang=1;
        SN=1;                                            //档位置1
        TR0=1;        
    }
    if(wen_du>(shang*10)){dj=1;dang=2;SN=1;TR0=0;}//高温全速
}

void init()
{
    TMOD=0x01;
    TH0=0xec;
    TL0=0x78;
    ET0=1;
    TR0=0;
    EA=1;
}
void main()          //主函数
{
    uchar j;
    dj=0;          //电机
    for(j=0;j<80;j++)      //先读取温度值,防止开机显示85
    ReadTemperature();
    delay(500);
    shang=30;
    xia=20;          //初始上下限值
    ReadTemperature();
    lcd_init();
    init();
    while(1)              //进入while循环
    {   
        ReadTemperature();    //读取温度值
        KEY();//按键扫描函数
        display();     //调用显示函数
        zi_dong();
    }
}

void T0_time() interrupt 1
{
    TH0=0xec;
    TL0=0x78;
    dj=!dj;
}


分享到:  QQ好友和群QQ好友和群 QQ空间QQ空间 腾讯微博腾讯微博 腾讯朋友腾讯朋友
收藏收藏 分享淘帖 顶 踩
回复

使用道具 举报

沙发
ID:328014 发表于 2021-6-4 22:02 | 只看该作者
来看一下51hei论坛里面解决此问题的痛苦经历吧:
搜索"1602 方块"或者"1602 黑块"或者"1602 白块"或者"1602 格":

这个是io口设置问题,最终搞定了:http://www.51hei.com/bbs/dpj-199732-1.html
http://www.51hei.com/bbs/dpj-168643-1.html

既有可能是软件问题也有硬件问题
http://www.51hei.com/bbs/dpj-187378-1.html
http://www.51hei.com/bbs/dpj-160754-1.html
回复

使用道具 举报

板凳
ID:141497 发表于 2021-6-4 22:15 | 只看该作者
楼主要学会自己一步一步排查问题,先从硬件开始,然后再软件,每个硬件可以写一组测试软件,所有的硬件单个测试正常再组合到一起就是一个完整的工程。

评分

参与人数 1黑币 +20 收起 理由
admin + 20 回帖助人的奖励!

查看全部评分

回复

使用道具 举报

地板
ID:88256 发表于 2021-6-4 22:17 | 只看该作者
把R5、R6先拆掉,换上微调电阻调一下试试,并不是所有的液晶对比度都是一样的

评分

参与人数 1黑币 +20 收起 理由
admin + 20 回帖助人的奖励!

查看全部评分

回复

使用道具 举报

5#
ID:922419 发表于 2021-6-4 22:18 | 只看该作者
51jia 发表于 2021-6-4 22:15
楼主要学会自己一步一步排查问题,先从硬件开始,然后再软件,每个硬件可以写一组测试软件,所有的硬件单个 ...

我用万用表 测过了 各个引脚的连接 都是没有问题的 就是不出现象 不知道咋办了
回复

使用道具 举报

6#
ID:96682 发表于 2021-6-5 02:20 来自触屏版 | 只看该作者
lithium0 发表于 2021-6-4 22:18
我用万用表 测过了 各个引脚的连接 都是没有问题的 就是不出现象 不知道咋办了

图片中好像看排阻有搭焊的现象还是拍摄角度的问题实际没搭焊呢?
回复

使用道具 举报

7#
ID:155507 发表于 2021-6-5 06:56 | 只看该作者
可能的原因:
LCD1602显示问题一般是
1:V0没接电位器,导致背光  V0引脚 这个引脚必须不能悬空啊 要连接一个滑动变阻器来调节的
2:RS,RW,EN接线问题
3:程序指令问题。
4:如果是自己制作最小系统需要注意排阻的方向,排阻有一个公共端,正对排阻上的标号(一般是A103j)最左边有个方块标记那个就是公共端。  我知道的LCD1602有两种,一个是VO脚接18欧的下拉电阻接地,一个是接1k欧的电阻接地,当然,也可以接个滑动变阻器更好 V0口所接的3296 10k电位器一边接GND,中间接V0,另一边要接VCC

5. 芯片一样吗?IO口不一致而程序未作修改?晶振未起振?
回复

使用道具 举报

您需要登录后才可以回帖 登录 | 立即注册

本版积分规则

小黑屋|51黑电子论坛 |51黑电子论坛6群 QQ 管理员QQ:125739409;技术交流QQ群281945664

Powered by 单片机教程网

快速回复 返回顶部 返回列表