找回密码
 立即注册

QQ登录

只需一步,快速开始

搜索
查看: 4080|回复: 7
打印 上一主题 下一主题
收起左侧

网上找了几个锂电池低压报警电路图,哪个功耗最小

[复制链接]
跳转到指定楼层
楼主
锂电池低于3V,报警,用哪个电路功耗最小。

guard23.gif (2.2 KB, 下载次数: 62)

guard23.gif

76_839172_62c6df89f933331.jpg (8.06 KB, 下载次数: 80)

76_839172_62c6df89f933331.jpg

223249cenoifkapat1pkli.png (34.46 KB, 下载次数: 65)

223249cenoifkapat1pkli.png

93_400_400.jpg (131.58 KB, 下载次数: 67)

93_400_400.jpg
分享到:  QQ好友和群QQ好友和群 QQ空间QQ空间 腾讯微博腾讯微博 腾讯朋友腾讯朋友
收藏收藏1 分享淘帖 顶 踩
回复

使用道具 举报

沙发
ID:154281 发表于 2021-10-13 22:27 | 只看该作者
最后一个,或者直接用个低功耗的单片机做
回复

使用道具 举报

板凳
ID:777834 发表于 2021-10-14 08:37 来自触屏版 | 只看该作者
最后一个图电压正常时可能LED会微亮,
回复

使用道具 举报

地板
ID:709761 发表于 2021-10-14 08:51 | 只看该作者
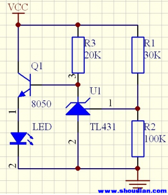
图4 中LED为什么放在发射极,没加限流电阻
回复

使用道具 举报

5#
ID:965325 发表于 2021-10-14 09:20 | 只看该作者
楼主,直接用HT7033(3.3V截止)或者HT7027(2.7V截止),功耗极低,比自己设计电路方便多了。
回复

使用道具 举报

6#
ID:123289 发表于 2021-10-14 09:50 | 只看该作者
很简单的事,你把每个支路的电流加加不就是答案吗?
回复

使用道具 举报

7#
ID:971917 发表于 2021-10-14 09:53 | 只看该作者
最后一个
回复

使用道具 举报

8#
ID:466505 发表于 2021-10-14 16:35 | 只看该作者
找个合适的电压监控IC这这些电路简单多了
回复

使用道具 举报

您需要登录后才可以回帖 登录 | 立即注册

本版积分规则

小黑屋|51黑电子论坛 |51黑电子论坛6群 QQ 管理员QQ:125739409;技术交流QQ群281945664

Powered by 单片机教程网

快速回复 返回顶部 返回列表