找回密码
 立即注册

QQ登录

只需一步,快速开始

搜索
查看: 2292|回复: 1
打印 上一主题 下一主题
收起左侧

关于L6201直流电机驱动板的问题?

[复制链接]
跳转到指定楼层
楼主
1、L6201使用经历。L6201直流电机驱动板,店家给的资料是最大电压30v,可是上电24V,钽电容立刻冒烟。咨询店家,回复说把钽电容拆掉。照做,还好,上电没有异常,接上单片机控制板,测试电机正反转,能听到很小的电机嗡嗡声,电机没有转。用手摸电机转轴,手能感觉到有微微旋转,正反转,停车都正常。此时测试电机实际电压只有6-9v。降低 供电电压,18v、12、9、7.5v,问题依旧。咨询店家,在没有动静。又在别家拍了一块用样的板子,事先询问接24v电的问题,回答问过技术,没有问题。接到板子,上电,还是钽电容冒烟。在询问,商家让退货.......图一,L6201驱动板

图二,规格书标定参数

图三、烧坏的钽电容(应该是钽电容的耐压值不够)



2、对l6203驱动板的疑惑。近期有空,看到L6203驱动板。有详细资料介绍,马上开始学习。结果,看完原理图,又有些懵......

图四、L6203驱动板

图五、L6203驱动板原理图

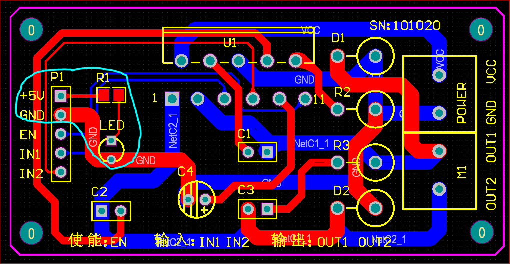
六、L6203PCB图


5v电好像就是点亮一个LED灯,与L6203没有连接.....真是有些糊涂了
L6201-6203的规格书上的芯片引脚,也没有5v供电的引脚

各位大侠:有用过L6201驱动板的吗?L6201能上24V电码?L6203必须有5v供电吗?

5.png (354.05 KB, 下载次数: 23)

L6203原理图

L6203原理图

6.png (72.79 KB, 下载次数: 39)

L6203 -PCB图

L6203 -PCB图
分享到:  QQ好友和群QQ好友和群 QQ空间QQ空间 腾讯微博腾讯微博 腾讯朋友腾讯朋友
收藏收藏 分享淘帖 顶 踩
回复

使用道具 举报

沙发
ID:96682 发表于 2021-11-15 07:34 来自触屏版 | 只看该作者
5V 只是作电源指示灯作用和 L6203 没半毛钱关系,看线路元器件是否有接/焊反或参数耐压有问题。按理说直流电机不存在嗡嗡声,除非电源有问题
回复

使用道具 举报

您需要登录后才可以回帖 登录 | 立即注册

本版积分规则

小黑屋|51黑电子论坛 |51黑电子论坛6群 QQ 管理员QQ:125739409;技术交流QQ群281945664

Powered by 单片机教程网

快速回复 返回顶部 返回列表