找回密码
 立即注册

QQ登录

只需一步,快速开始

搜索
查看: 1590|回复: 1
打印 上一主题 下一主题
收起左侧

关于拔河比赛游戏机整形电路的工作原理分析

[复制链接]
跳转到指定楼层
楼主

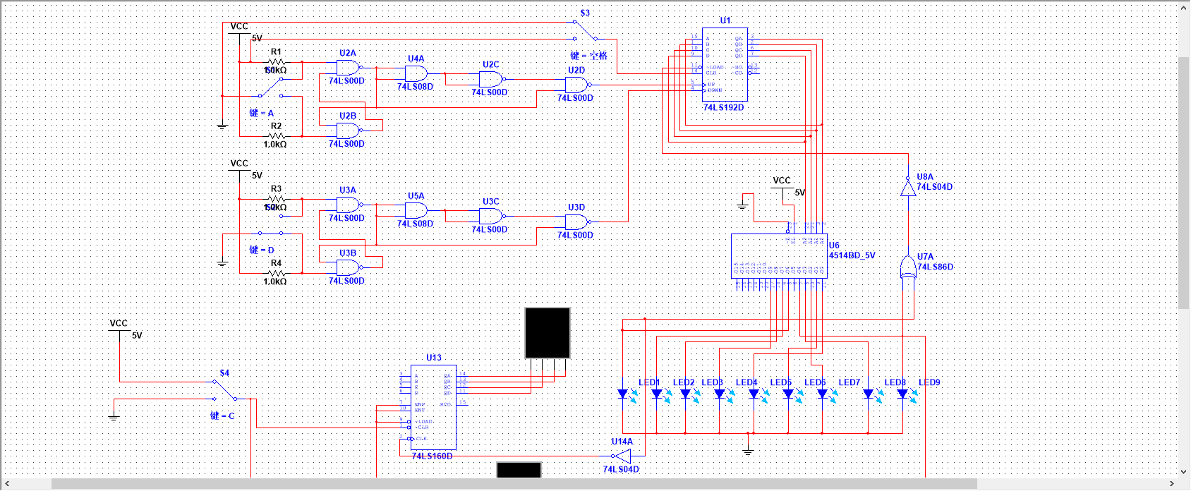
关于上面那一模块的整形的电路,我知道原理是放大占空比,但是具体是这么实现的呢,还有74LS192不是要上升沿才能工作吗,为什么无论开关打到那里最后输出结果都是1
分享到:  QQ好友和群QQ好友和群 QQ空间QQ空间 腾讯微博腾讯微博 腾讯朋友腾讯朋友
收藏收藏 分享淘帖 顶 踩
回复

使用道具 举报

沙发
ID:984558 发表于 2021-12-15 00:55 | 只看该作者
看的不太懂,有什么更简单的方法能代替这个整形电路吗
回复

使用道具 举报

您需要登录后才可以回帖 登录 | 立即注册

本版积分规则

小黑屋|51黑电子论坛 |51黑电子论坛6群 QQ 管理员QQ:125739409;技术交流QQ群281945664

Powered by 单片机教程网

快速回复 返回顶部 返回列表