找回密码
 立即注册

QQ登录

只需一步,快速开始

搜索
查看: 2348|回复: 10
打印 上一主题 下一主题
收起左侧

这种电路获得-3V电源是否合理?

[复制链接]
跳转到指定楼层
楼主
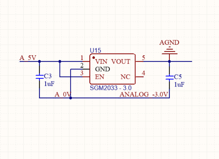
想获得一个-3V的电压源给运放供电,想法是这样的:
模拟地和数字地通过一个0R电阻连接
12V经过一个隔离模块输出一个电压5V
5V经过一个3V稳压芯片,正常的话OUT应该输出3V,现在将OUT直接接地()AGND)。那么是不是稳压芯片的的AGND就是-3V,又因为AGND和GND通过0R连接,那么哪个原本5V的电压相对于GND是不是变成了2V

合理么.png (59.38 KB, 下载次数: 44)

合理么.png

-3V.png (60.1 KB, 下载次数: 55)

-3V.png
分享到:  QQ好友和群QQ好友和群 QQ空间QQ空间 腾讯微博腾讯微博 腾讯朋友腾讯朋友
收藏收藏 分享淘帖 顶 踩
回复

使用道具 举报

沙发
ID:301191 发表于 2022-1-12 17:30 | 只看该作者
顶一下
回复

使用道具 举报

板凳
ID:313048 发表于 2022-1-12 17:42 | 只看该作者
不合理,你的AGND和GND实际上还是在同一电压平面上,
回复

使用道具 举报

地板
ID:8222 发表于 2022-1-12 18:03 | 只看该作者
参考电池串联原理。
回复

使用道具 举报

5#
ID:491875 发表于 2022-1-12 18:03 | 只看该作者
隔离模块为什么2个地要连接呢?完全可以不连接,如果连接就失去了隔离目的
回复

使用道具 举报

6#
ID:992936 发表于 2022-1-12 18:09 | 只看该作者
是.
关键是隔离模块.
回复

使用道具 举报

7#
ID:604090 发表于 2022-1-13 08:07 | 只看该作者
AUG 发表于 2022-1-12 17:42
不合理,你的AGND和GND实际上还是在同一电压平面上,

哦哦,不能连在一起是么,去掉就合理了么
回复

使用道具 举报

8#
ID:604090 发表于 2022-1-13 08:09 | 只看该作者
老愚童63 发表于 2022-1-12 18:03
隔离模块为什么2个地要连接呢?完全可以不连接,如果连接就失去了隔离目的

现在模拟地还要接单片机的模拟信号引脚,不接的话,是不是就会导致单片机的模拟电压对于GND电压不一样了
回复

使用道具 举报

9#
ID:65956 发表于 2022-1-13 08:27 | 只看该作者
既然你已用电源模块了,为何不选择双源的电源模块呢,价格也没差多少啊
回复

使用道具 举报

10#
ID:604090 发表于 2022-1-13 11:33 | 只看该作者
aking991 发表于 2022-1-13 08:27
既然你已用电源模块了,为何不选择双源的电源模块呢,价格也没差多少啊

能推荐下么
回复

使用道具 举报

11#
ID:192883 发表于 2022-1-13 21:31 | 只看该作者
MAX749
回复

使用道具 举报

您需要登录后才可以回帖 登录 | 立即注册

本版积分规则

小黑屋|51黑电子论坛 |51黑电子论坛6群 QQ 管理员QQ:125739409;技术交流QQ群281945664

Powered by 单片机教程网

快速回复 返回顶部 返回列表