找回密码
 立即注册

QQ登录

只需一步,快速开始

搜索
查看: 1982|回复: 2
收起左侧

电容充电时间、MOS栅极驱动、TL431基准、运放跟随后ADC采样、复合管和互补推挽优缺点

[复制链接]
ID:668004 发表于 2022-8-19 14:44 | 显示全部楼层 |阅读模式
电容充电时间、MOS栅极驱动、TL431基准、运放跟随后ADC采样、复合管和互补推挽优缺点


1.电容充电时间和触发脉冲的重复周期,充电时间远远小于触发脉冲的重复周期就可以确保电容充满,为什么?如果充电时间接近或者大于触发脉冲的重复周期是不是已经放了一部分电?


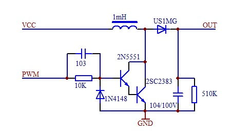
2.在射极跟随器的输出上附加了PNP三极管Q2,使场效应管关断时放电高速化,这个效果是不是和互补推挽这个图在MOS的栅极反向接二极管一个效果?


3.复合管和互补推挽优缺点;互补推挽比起复合管、OD开漏输出等驱动模式驱动能力强的原因是因为驱动电压上限可以到VCC,而关闭电压下限可以到GND?


4.基准电路用高精度电阻分压还是用TL431,在什么场合TL431这种标准的基准源时必须的?


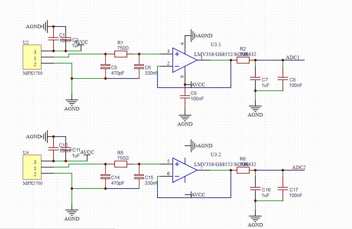
5.运放跟随、π型滤波后ADC采样有哪些好处?这里电阻、电容取值的依据是什么?



电容充电时间和触发脉冲的重复周期,充电时间远远小于触发脉冲的重复周期就可以确保电.jpg
复合管.png
互补推挽.jpg
基准电路用高精度电阻分压还是用TL431,在什么场合TL431这种标准的基准源时必须的.jpg
运放跟随、π型滤波、ADC采样有哪些好处?电阻电容取值的依据是什么?.jpg
回复

使用道具 举报

ID:123289 发表于 2022-8-20 17:34 | 显示全部楼层
1.电容充电时间和触发脉冲的重复周期,充电时间远远小于触发脉冲的重复周期就可以确保电容充满,为什么?
答:设Vcc=100V,理论上充满电需要无穷大时间,若以98V为满,充至98V也是需要时间的,时间不足则充不到98V。
如果充电时间接近或者大于触发脉冲的重复周期是不是已经放了一部分电?
答:如果时间不足,会达成一个新的平衡,如每次都充到55V,就被放了,当然下次也必然是55V,间隔长一点,电压就高一点,如66V。
理论上,是充不到100%的。
充电回路有R,放电回路是R0,所以放电速率不一样。
理论上,也是放不到0%的。

2.在射极跟随器的输出上附加了PNP三极管Q2,使场效应管关断时放电高速化,这个效果是不是和互补推挽这个图在MOS的栅极反向接二极管一个效果?
答:场效应管栅源之间就是个电容C',场效应管栅源电压与C'上的电压有关,分析C'的充放电回路就明白了。
没有Q2时,C'放电不畅,场效应管关断就慢了。
你的理解我不同意。

3.复合管和互补推挽优缺点;互补推挽比起复合管、OD开漏输出等驱动模式驱动能力强的原因是因为驱动电压上限可以到VCC,而关闭电压下限可以到GND?
答:你可以这样理解。准确的分析,是应该看器件手册,哪个内阻大?

4.基准电路用高精度电阻分压还是用TL431,在什么场合TL431这种标准的基准源时必须的?
答:所有涉及到精度的东东都需要满足要求。桌子有一条腿不行,都是要倒的。

5.运放跟随、π型滤波后ADC采样有哪些好处?这里电阻、电容取值的依据是什么?
答:谈好坏,当有对比的对象。
电阻、电容取值的依据是你的设计指标。围绕需要达成目标进行选择。
回复

使用道具 举报

ID:668004 发表于 2022-8-22 16:19 | 显示全部楼层
yzwzfyz 发表于 2022-8-20 17:34
1.电容充电时间和触发脉冲的重复周期,充电时间远远小于触发脉冲的重复周期就可以确保电容充满,为什么?
...

1.这里说的是远远小于  而不是远远大于啊!
回复

使用道具 举报

您需要登录后才可以回帖 登录 | 立即注册

本版积分规则

小黑屋|51黑电子论坛 |51黑电子论坛6群 QQ 管理员QQ:125739409;技术交流QQ群281945664

Powered by 单片机教程网

快速回复 返回顶部 返回列表