找回密码
 立即注册

QQ登录

只需一步,快速开始

搜索
查看: 3324|回复: 2
打印 上一主题 下一主题
收起左侧

求助,一款60V锂电池充电器充电管理芯片

[复制链接]
跳转到指定楼层
楼主
20黑币
本帖最后由 zhangxiangliang 于 2022-9-24 19:43 编辑

一款60V锂电池充电器充电管理8脚芯片,型号被擦除了,1脚接5V电源,8脚接地,2脚接充满指示灯和控制风扇的三极管基极,4脚接4脚光耦的2脚,有哪位大佬知道这个芯片的型号

51hei图片_20220923201647.jpg (935.56 KB, 下载次数: 66)

51hei图片_20220923201647.jpg

51hei图片_20220923201710.jpg (476.45 KB, 下载次数: 73)

51hei图片_20220923201710.jpg
分享到:  QQ好友和群QQ好友和群 QQ空间QQ空间 腾讯微博腾讯微博 腾讯朋友腾讯朋友
收藏收藏1 分享淘帖 顶 踩
回复

使用道具 举报

沙发
ID:800382 发表于 2022-9-24 18:38 来自触屏版 | 只看该作者
MCU实现的吗?
回复

使用道具 举报

板凳
ID:692599 发表于 2022-9-24 19:45 | 只看该作者
本帖最后由 zhangxiangliang 于 2022-9-24 19:47 编辑

不知道是不是mcu,按管脚电源端和接地端有点像mcu

51hei图片_20220923201647.jpg (935.56 KB, 下载次数: 79)

51hei图片_20220923201647.jpg

51hei图片_20220923201710.jpg (476.45 KB, 下载次数: 85)

51hei图片_20220923201710.jpg
回复

使用道具 举报

地板
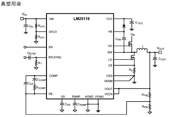
ID:593706 发表于 2022-10-12 22:39 | 只看该作者

RE: 求助,一款60V锂电池充电器充电管理芯片

不用那么复杂,最简单的方法是采用LM5116组成恒流恒压电路,充电时调整好最大充电电流和最高充电电压,就会实现先恒流再恒压的自动充电过程,这种方案我用了近五年了,非常简单可靠。下面是应用电原理图。


回复

使用道具 举报

您需要登录后才可以回帖 登录 | 立即注册

本版积分规则

小黑屋|51黑电子论坛 |51黑电子论坛6群 QQ 管理员QQ:125739409;技术交流QQ群281945664

Powered by 单片机教程网

快速回复 返回顶部 返回列表