找回密码
 立即注册

QQ登录

只需一步,快速开始

搜索
查看: 2058|回复: 2
收起左侧

BC28复位按钮没有用?

[复制链接]
ID:391219 发表于 2022-10-27 23:43 | 显示全部楼层 |阅读模式
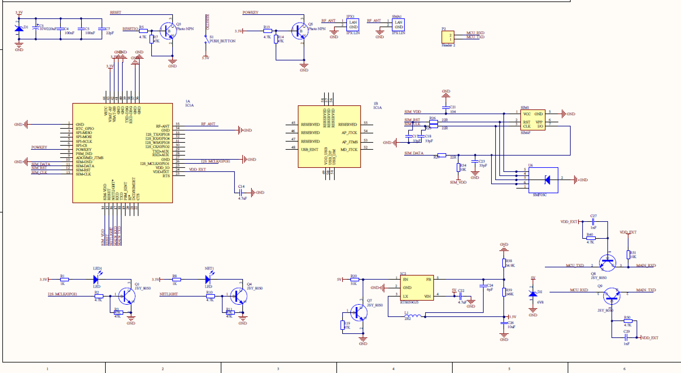
用的是移远的BC28,我自己设计的用BC28电路板,但用RX/TX往芯片中烧程序时,按照软件的提示按复位按钮,没有用,一直复位不了。
ps: 在通电的情况下,板子不热,烧程序的时候有点烫手。
     三极管用的是J3Y_S8050

完整电路

完整电路

复位电路

复位电路
回复

使用道具 举报

ID:190832 发表于 2022-10-28 09:11 | 显示全部楼层
那肯定是哪里画错了,检查一下三极管封装对不对吧,三极管PIN和原理图对应有问题吗
回复

使用道具 举报

ID:391219 发表于 2022-10-31 11:16 | 显示全部楼层
hange_v 发表于 2022-10-28 09:11
那肯定是哪里画错了,检查一下三极管封装对不对吧,三极管PIN和原理图对应有问题吗

没有问题啊,检查 了
回复

使用道具 举报

您需要登录后才可以回帖 登录 | 立即注册

本版积分规则

小黑屋|51黑电子论坛 |51黑电子论坛6群 QQ 管理员QQ:125739409;技术交流QQ群281945664

Powered by 单片机教程网

快速回复 返回顶部 返回列表