找回密码
 立即注册

QQ登录

只需一步,快速开始

搜索
查看: 3565|回复: 5
打印 上一主题 下一主题
收起左侧

网络变压器下方,PCB可以这样走线吗?

[复制链接]
跳转到指定楼层
楼主
网络变压器下方,可以这样走线吗

51hei图片_20230331074040.png (31.76 KB, 下载次数: 25)

51hei图片_20230331074040.png
分享到:  QQ好友和群QQ好友和群 QQ空间QQ空间 腾讯微博腾讯微博 腾讯朋友腾讯朋友
收藏收藏 分享淘帖 顶 踩
回复

使用道具 举报

沙发
ID:45879 发表于 2023-3-31 09:16 | 只看该作者
之前看要求是要求净空
回复

使用道具 举报

板凳
ID:388929 发表于 2023-3-31 10:50 | 只看该作者
EMI能过,怎么走都行吧
回复

使用道具 举报

地板
ID:382454 发表于 2023-3-31 11:51 | 只看该作者
原则上最好是绕开。
回复

使用道具 举报

5#
ID:976542 发表于 2023-3-31 17:09 | 只看该作者
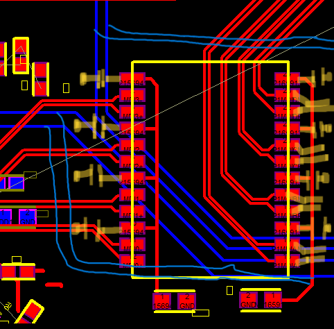
1.网络变压器下面要求必须掏空,不得走线,你板子这么空,蓝线可以绕一下,红线从外面走,走不开可以调一下信号顺序,网络变压器的顺序无所谓。2.电容不能这样连,按黄线这样布局连线。

要是这样画板子是我老大已经把我骂半小时了

aoiluenb.png (57.38 KB, 下载次数: 24)

aoiluenb.png
回复

使用道具 举报

6#
ID:67199 发表于 2023-3-31 19:30 | 只看该作者
规避风险,绕道而行。
回复

使用道具 举报

您需要登录后才可以回帖 登录 | 立即注册

本版积分规则

小黑屋|51黑电子论坛 |51黑电子论坛6群 QQ 管理员QQ:125739409;技术交流QQ群281945664

Powered by 单片机教程网

快速回复 返回顶部 返回列表