找回密码
 立即注册

QQ登录

只需一步,快速开始

搜索
查看: 1403|回复: 2
打印 上一主题 下一主题
收起左侧

用两档拨动开关实现LED的两组亮灯状态(供电是DC5V)

[复制链接]
跳转到指定楼层
楼主
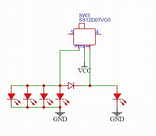
有一个实际的测试治具需要实现5个LED同时亮和1个LED亮,其他LED熄灭。不能用MCU或者其他逻辑器件,所以想到了两个方案,第一个方案无疑是最好的!第二个和第三个方案是一样的,第一个方案没什么可说的,纯机械开关可以实现。第二个方案发下了一个问题,用IN4148(水平那个二极管)的时候,开关拨动到最右边,这个时候本来只有右边LED是可以亮起来的,也就是有电压的,然后却不是,IN4148左边也有电压0.5V,不过不能带负载,LED是不能点亮的。假如将4148换成SS34,那么左边的虚电可以达到5V,也是不能带负载。

问题:IN4148的反向漏电流比SS34要小?也就是肖特基二极管SS34的漏电流过大导致左边有虚电?肖特基二极管的反向恢复时间是否也要考虑进去?这种情况在选择二极管进行隔离的时候,要考虑二极管哪些规格参数?

1.jpg (29.01 KB, 下载次数: 43)

1.jpg

2.png (26.41 KB, 下载次数: 39)

2.png

3.jpg (42.94 KB, 下载次数: 54)

3.jpg
分享到:  QQ好友和群QQ好友和群 QQ空间QQ空间 腾讯微博腾讯微博 腾讯朋友腾讯朋友
收藏收藏 分享淘帖 顶 踩
回复

使用道具 举报

沙发
ID:94031 发表于 2023-5-26 11:19 | 只看该作者
供电是DC5V,LED应串电阻限流,限压。
回复

使用道具 举报

板凳
ID:123289 发表于 2023-5-26 15:18 | 只看该作者
学会查元件手册!!
看看LED的V-I曲线,在曲线上找到你加在上面的电压5V,对应多少电流,再想想,你自己就会有方案了。
用元件,不了解元件的参数,是大忌!!!
这一点要牢记!你会飞速进步的。
回复

使用道具 举报

您需要登录后才可以回帖 登录 | 立即注册

本版积分规则

小黑屋|51黑电子论坛 |51黑电子论坛6群 QQ 管理员QQ:125739409;技术交流QQ群281945664

Powered by 单片机教程网

快速回复 返回顶部 返回列表