找回密码
 立即注册

QQ登录

只需一步,快速开始

搜索
查看: 4277|回复: 17
打印 上一主题 下一主题
收起左侧

关于场效应管电压开关电路原理分析

[复制链接]
跳转到指定楼层
楼主
ID:72649 发表于 2023-9-25 14:52 来自触屏版 | 只看该作者 |只看大图 回帖奖励 |倒序浏览 |阅读模式
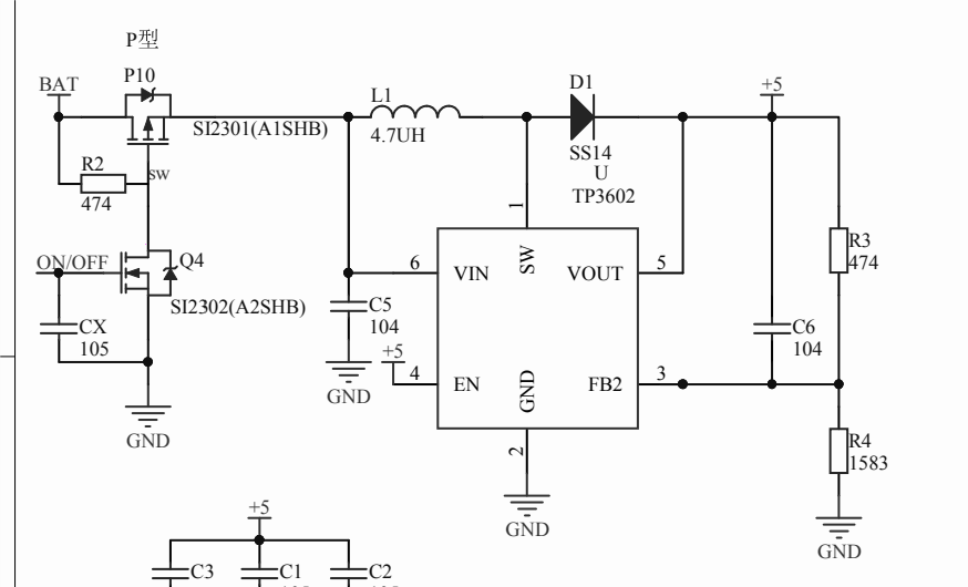
场效应管电压开关电路,谁帮我分析一下原理?用了场效应管SI2301和SI2302。

mmexport1695624626443.png (16.46 KB, 下载次数: 29)

mmexport1695624626443.png
分享到:  QQ好友和群QQ好友和群 QQ空间QQ空间 腾讯微博腾讯微博 腾讯朋友腾讯朋友
收藏收藏 分享淘帖 顶 踩
回复

使用道具 举报

沙发
ID:427868 发表于 2023-9-25 15:26 | 只看该作者
你把mos管按照双极型三极管来理解开关作用,就会豁然开朗了。只不过双极型三极管需要电流驱动,即基极-发射极有电流C-E才会导通,而MOS管G-S需有一定幅度的电压,D-S才导通。另外R2阻值有些偏大,一般是几到十几K为宜(你是用的是SI2301,表明供电也电压不高,一般也不宜超过20V,MOS管的栅极电压一般不超20V)。另外不用CX,用105的电容会影响MOS的开关速度,而是用几十K的电阻防干扰。
回复

使用道具 举报

板凳
ID:1094500 发表于 2023-9-25 15:50 | 只看该作者
可行,跟三极管电路一样的
回复

使用道具 举报

地板
ID:582276 发表于 2023-9-25 19:01 | 只看该作者
这个电路实用可能有问题,Q4 的G极最好加个下拉电阻。
回复

使用道具 举报

5#
ID:72649 发表于 2023-9-25 21:27 | 只看该作者
刘佑红 发表于 2023-9-25 15:26
你把mos管按照双极型三极管来理解开关作用,就会豁然开朗了。只不过双极型三极管需要电流驱动,即基极-发射 ...

输入电压是3V两节5#电池,输出4.8~5V,P40什么电平才能导通,输出电压5V供STC单片机工作的,假如没有导通单片机电压没有,P40怎么工作。
回复

使用道具 举报

6#
ID:72649 发表于 2023-9-25 21:49 | 只看该作者
hrhceo 发表于 2023-9-25 15:50
可行,跟三极管电路一样的

三极管简单,只要加上0.7V电压就能导通
回复

使用道具 举报

7#
ID:72649 发表于 2023-9-25 21:52 | 只看该作者
hrhceo 发表于 2023-9-25 15:50
可行,跟三极管电路一样的

哪P40是什么电平,电压才能导通过去?
回复

使用道具 举报

8#
ID:427868 发表于 2023-9-26 08:29 | 只看该作者
hjx5548 发表于 2023-9-25 21:27
输入电压是3V两节5#电池,输出4.8~5V,P40什么电平才能导通,输出电压5V供STC单片机工作的,假如没有导通 ...

你这开关电路实现不了。输入3V不升压是不能输出5V的,再者没有输出时单片机没有供电,也不能打开Q4.
回复

使用道具 举报

9#
ID:647261 发表于 2023-9-26 11:20 | 只看该作者
P10的DS脚接反了,会一直导通
接正确是,P40高电平,P10导通
电路开关是怎么开的?大概是要有个按键吧
可以加个电路按键按下,就给单片机供电,然后单片机把P40拉高,就导通了
回复

使用道具 举报

10#
ID:213173 发表于 2023-9-26 16:00 | 只看该作者
hjx5548 发表于 2023-9-25 21:27
输入电压是3V两节5#电池,输出4.8~5V,P40什么电平才能导通,输出电压5V供STC单片机工作的,假如没有导通 ...

输入3V不通过升压是不可能输出5V。可以选用低压型MCU,1.9~5V范围都能正常工作。采用下图一键开关机。你画的图P10的DS反了。

回复

使用道具 举报

11#
ID:72649 发表于 2023-9-27 05:27 来自触屏版 | 只看该作者
刘佑红 发表于 2023-9-26 08:29
你这开关电路实现不了。输入3V不升压是不能输出5V的,再者没有输出时单片机没有供电,也不能打开Q4.

后面有升压电路的

Screenshot_2023_0927_052701.png (61.46 KB, 下载次数: 21)

Screenshot_2023_0927_052701.png
回复

使用道具 举报

12#
ID:72649 发表于 2023-9-27 05:28 来自触屏版 | 只看该作者
刘佑红 发表于 2023-9-26 08:29
你这开关电路实现不了。输入3V不升压是不能输出5V的,再者没有输出时单片机没有供电,也不能打开Q4.

后面有升压电路的

Screenshot_2023_0927_052701.png (61.45 KB, 下载次数: 22)

Screenshot_2023_0927_052701.png
回复

使用道具 举报

13#
ID:194654 发表于 2023-9-27 07:57 | 只看该作者
上面的管子接反了
回复

使用道具 举报

14#
ID:427868 发表于 2023-9-27 08:14 | 只看该作者
hjx5548 发表于 2023-9-27 05:27
后面有升压电路的

如此的话,可在P结场效应管DS间并个按键开关,按一下强制通电后松开,单片机得电输出高电平开关信号控制Q4导通维持P导通。需断电时单片机开关信号为低电平,P截止。也就是是10楼说的方法。另外10楼已看出P的DS画反或者用反了,要根据实际改过来。
回复

使用道具 举报

15#
ID:72649 发表于 2023-9-28 12:03 来自触屏版 | 只看该作者
刘佑红 发表于 2023-9-27 08:14
如此的话,可在P结场效应管DS间并个按键开关,按一下强制通电后松开,单片机得电输出高电平开关信号控制Q ...

Q4高电平导通,Q4低电平截止。是不是这样。
回复

使用道具 举报

16#
ID:517951 发表于 2023-9-29 07:13 | 只看该作者
TP3602 这个ic 自带启停功能,第4脚EN, 就可以通过设置高低电平来启停升压至5V. 为啥还要再加两个MOS管?
回复

使用道具 举报

17#
ID:1094028 发表于 2023-9-30 19:58 | 只看该作者
P10的D,S要反下,按你的图,管子关闭时,还是为因为内部寄生二极管导通。P沟管子栅极0导通,N沟管子1导通,和三极管一样。采用MOS关断,可以使待机电流接近0.DCDC芯片本身存在待机功耗,有的高达毫安级。Q4可以改为三极管,成本还低些。Q4栅极为0的话,P10截止。
回复

使用道具 举报

18#
ID:420836 发表于 2023-10-2 00:33 | 只看该作者
NMOS 晶体管导通,并将 PMOS 栅极上的电压拉至地,因此 PMOS 开始将电池电压通过它传递到输出。
回复

使用道具 举报

您需要登录后才可以回帖 登录 | 立即注册

本版积分规则

小黑屋|51黑电子论坛 |51黑电子论坛6群 QQ 管理员QQ:125739409;技术交流QQ群281945664

Powered by 单片机教程网

快速回复 返回顶部 返回列表