找回密码
 立即注册

QQ登录

只需一步,快速开始

搜索
查看: 2585|回复: 10
打印 上一主题 下一主题
收起左侧

51单片机电路原理图找错

[复制链接]
跳转到指定楼层
楼主
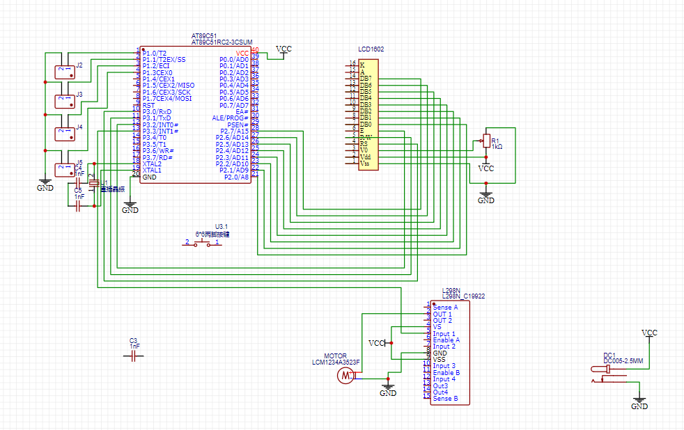
图中P0口需要接上拉电阻吗?帮忙检查还有啥错误,跪谢大佬,图片在附件。

51hei.png (120.11 KB, 下载次数: 50)

51hei.png
分享到:  QQ好友和群QQ好友和群 QQ空间QQ空间 腾讯微博腾讯微博 腾讯朋友腾讯朋友
收藏收藏 分享淘帖 顶 踩
回复

使用道具 举报

沙发
ID:69038 发表于 2023-11-11 17:24 | 只看该作者
P0口你又没用上,拉什么上拉?
回复

使用道具 举报

板凳
ID:883242 发表于 2023-11-11 19:05 | 只看该作者
LCD除了第5脚都没连上。
回复

使用道具 举报

地板
ID:1095802 发表于 2023-11-11 19:46 | 只看该作者
P0口是开漏输出,如果要用要上拉电阻才是高电平
回复

使用道具 举报

5#
ID:1094811 发表于 2023-11-11 22:14 来自触屏版 | 只看该作者
一堆问题…晶振电容不接地,开关不串电阻到地LCD接了个啥根本看不到,背光也不接,拜托再自己先核对好再发
回复

使用道具 举报

6#
ID:1012735 发表于 2023-11-12 01:28 | 只看该作者
LCD模着放不好吗,C4C5值太大
回复

使用道具 举报

7#
ID:1099381 发表于 2023-11-12 04:27 | 只看该作者
你这个图不完整啊,得得到最终电路才能看要不要接上拉
回复

使用道具 举报

8#
ID:73992 发表于 2023-11-12 11:29 来自触屏版 | 只看该作者
EA引脚没接
回复

使用道具 举报

9#
ID:687418 发表于 2023-11-12 12:34 | 只看该作者
C4、C5容量太大,正常用30P,而且另一端要接地。还有L298接法也不对!
回复

使用道具 举报

10#
ID:584814 发表于 2023-11-15 08:37 | 只看该作者
问题成堆,建议先找个能用的图学一下再照着画一个,琢磨一下为什么那么画。
回复

使用道具 举报

11#
ID:829223 发表于 2023-11-15 13:52 | 只看该作者
找个51开发板电路图看看
回复

使用道具 举报

您需要登录后才可以回帖 登录 | 立即注册

本版积分规则

小黑屋|51黑电子论坛 |51黑电子论坛6群 QQ 管理员QQ:125739409;技术交流QQ群281945664

Powered by 单片机教程网

快速回复 返回顶部 返回列表