找回密码
 立即注册

QQ登录

只需一步,快速开始

搜索
查看: 2231|回复: 8
收起左侧

这样的红外传感器模块PCB板是否可行?

[复制链接]
ID:1106201 发表于 2024-2-28 23:57 | 显示全部楼层 |阅读模式
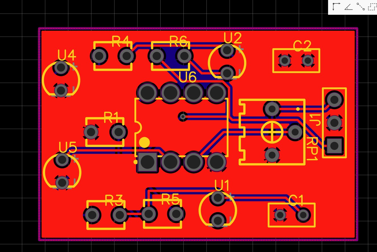
求解答,这样的红外传感器模块PCB板是否可行?  各位帅哥大佬,以下是我用嘉立创的软件设计的PCB板(红外传感器模块),能否帮忙看看是否有问题。我不是专业学PCB的,这个东西也是参照网上的资料自己造的,如果有问题,请指出,谢谢各位。

用的是LM3P3的比较器,U4和U5两个发射极和接收极在原理图和3D图中用了LED的封装(实在是找不到,如果有嘉立创的大佬,求个找封装的教程,谢谢)
感谢各位大佬的帮忙,感激不尽,
PCB___红外循迹模块原理图.jpg
PCB__红外传感模块反面.jpg
PCB__红外循迹模块__1.jpg
PCB红外传感器模块3D图.jpg
回复

使用道具 举报

ID:213173 发表于 2024-2-29 05:19 | 显示全部楼层
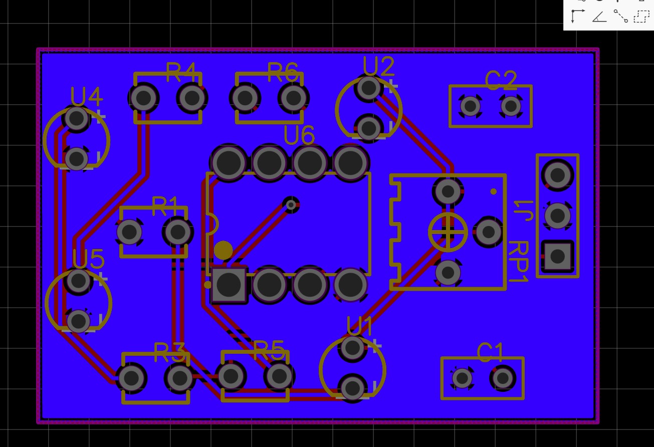
原理图画错了两处,给你改了。 无标题.png

回复

使用道具 举报

ID:712097 发表于 2024-2-29 09:10 | 显示全部楼层
比较器的电源脚接10K电阻不合适吧。
回复

使用道具 举报

ID:1110945 发表于 2024-2-29 09:58 | 显示全部楼层
先做一个试试吧,错误的做多了也就知道正确的是什么了。
回复

使用道具 举报

ID:1109793 发表于 2024-2-29 10:33 | 显示全部楼层
3D图也是他家软件的?我试了下,感觉非常不习惯
回复

使用道具 举报

ID:1106201 发表于 2024-2-29 21:42 | 显示全部楼层
xiaobendan001 发表于 2024-2-29 10:33
3D图也是他家软件的?我试了下,感觉非常不习惯

是的,我是新人嘛,这种傻瓜软件没什么门槛,挺适合我的,主要是AD的下载太麻烦了,hhh
回复

使用道具 举报

ID:1106201 发表于 2024-2-29 21:42 | 显示全部楼层
wulin 发表于 2024-2-29 05:19
原理图画错了两处,给你改了。

谢谢大佬,感激不尽
回复

使用道具 举报

ID:453974 发表于 2024-3-1 09:24 | 显示全部楼层
wulin 发表于 2024-2-29 05:19
原理图画错了两处,给你改了。

感觉C1也没必要用吧,其他的这改过的原理图就够了
回复

使用道具 举报

ID:453974 发表于 2024-3-1 09:28 | 显示全部楼层
wulin 发表于 2024-2-29 05:19
原理图画错了两处,给你改了。

R3和R4阻值自己斟酌一下,不知道能不能用那么大的,画PCB的时候记得把C2贴-IN\C3贴LM393V+的引脚放,其他的咋放都行了
回复

使用道具 举报

您需要登录后才可以回帖 登录 | 立即注册

本版积分规则

小黑屋|51黑电子论坛 |51黑电子论坛6群 QQ 管理员QQ:125739409;技术交流QQ群281945664

Powered by 单片机教程网

快速回复 返回顶部 返回列表