找回密码
 立即注册

QQ登录

只需一步,快速开始

搜索
查看: 1170|回复: 0
收起左侧

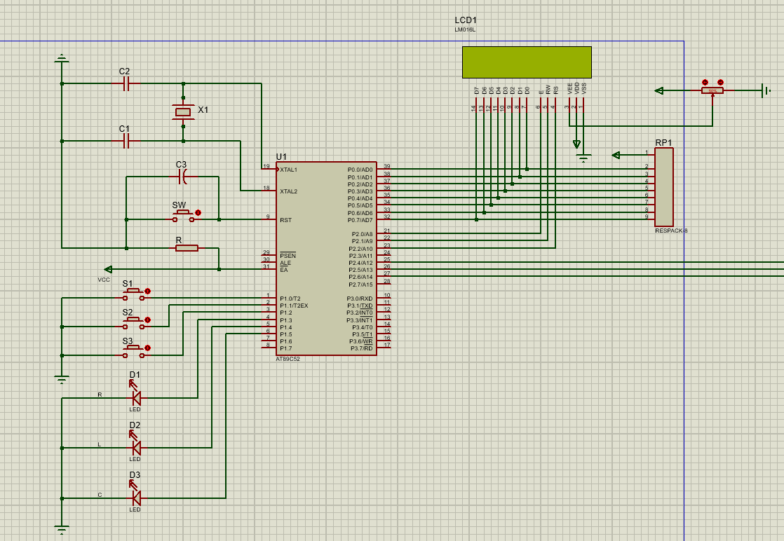
基于51单片机的RLC仿真源码应该怎么编写

[复制链接]
ID:1114894 发表于 2024-3-31 18:30 | 显示全部楼层 |阅读模式
电路图大概就是附件那样,不知道有没有缺陷,毕竟是自己学习模仿来的,还有就是代码方面有没有哪里可以学习,或者有那个渠道可以得到。
mmexport1711880901945.png
mmexport1711880899919.png
回复

使用道具 举报

您需要登录后才可以回帖 登录 | 立即注册

本版积分规则

小黑屋|51黑电子论坛 |51黑电子论坛6群 QQ 管理员QQ:125739409;技术交流QQ群281945664

Powered by 单片机教程网

快速回复 返回顶部 返回列表